Le phosphore dans les systèmes d'élevage
Chapeau
Le phosphore constitue à la fois une ressource limitée, non renouvelable et une source potentielle de pollution. Les connaissances acquises ces dernières années permettent de raisonner, avec une grande précision, aussi bien l'alimentation des animaux que la fertilisation des cultures et de grands progrès ont été réalisés en pratique. Toutefois des marges de progrès demeurent pour mieux assurer son recyclage à l'échelle des systèmes de production animale.
Introduction
Le phosphore en agriculture constitue à la fois une ressource limitée et non renouvelable, tout au moins sous la forme de minerai de phosphates, et une source potentielle de pollution, lorsqu'il est utilisé en excès comme fertilisant. C'est un élément déterminant pour la sécurité alimentaire mondiale dans la mesure où il conditionne notre capacité à produire des aliments, il n'est pas substituable et ne peut pas être synthétisé à partir d'un compartiment gazeux, à la différence des fertilisants azotés (Cordell et White, 2013). Les réserves mondiales de phosphates minéraux sont limitées et concentrées dans un très petit nombre de pays, constituant ainsi un enjeu politique et économique majeur (Cordell et White, 2013). Le phosphore est aussi déterminant pour les stratégies d’atténuation du changement climatique basée sur le stockage du carbone dans le sol. Les travaux de modélisation conduits à l'échelle planétaire ont ainsi montré que, quels que soient les modèles de changements climatiques pris en compte, la disponibilité en phosphore détermine la production primaire de biomasse et par conséquent, le stockage de carbone dans les écosystèmes en réponse à ces changements (Ringeval et al., 2014). Les systèmes animaux jouent un rôle particulièrement important dans les flux de phosphore, compte tenu des teneurs présentes dans les aliments et les déjections. La question du bon recyclage du phosphore des effluents et plus généralement des coproduits animaux et/ou végétaux est donc au cœur de la problématique du phosphore en agriculture. Les produits animaux contribuent également très largement aux apports en alimentation humaine en assurant près de 60 % du phosphore total de la ration moyenne des Français (Lafay, 2009), leur contribution réelle en terme de phosphore bio-disponible étant sûrement encore plus importante si l'on tient compte de la très faible digestibilité du phosphore phytique des sources végétales.
1. Le phosphore une ressource non renouvelable rare et de plus en plus coûteuse
Au cours du siècle dernier l'utilisation de phosphates minéraux a largement contribué à l'amélioration de la fertilité des sols et à l'accroissement des rendements des cultures pour l'alimentation humaine ou animale (Cordell et al., 2009). À l'échelle planétaire les phosphates issus du minerai, que nous qualifierons de minéraux, constituent actuellement la principale source de phosphore utilisé pour les cultures (plus de 80 %), le reste étant apporté par les effluents d'élevage. Toutefois, le phosphore issu de ces derniers provient également en grande partie des phosphates minéraux utilisés pour les cultures servant à produire les aliments ou incorporés dans la ration (Cordell et al., 2009). Les phosphates minéraux, qui sont principalement utilisés par l'agriculture (moins de 10 % sont utilisés par l'industrie), constituent une ressource non renouvelable, rare et coûteuse. L'utilisation mondiale de phosphates minéraux a été multipliée par 15 depuis 1950 et la demande devrait s'accroitre de 50 à 100 % d'ici 2050 du fait de l'accroissement de la population mondiale et de l'évolution des habitudes alimentaires (Cordell et al., 2009). Cette augmentation de la demande devrait surtout être le fait de l'Asie (FAO, 2007) et de l'Afrique sub-saharienne où 70 % des sols sont encore carencés en phosphore du fait d'une faible fertilisation (Cordell et al., 2009). Parallèlement, la production de phosphates pourrait plafonner voire diminuer au cours de ce siècle, la demande pouvant devenir supérieure à l'offre au cours de la seconde moitié de ce siècle (figure 1, Cordell et al., 2009). Il existe une controverse sur l'importance des réserves mondiales en phosphates qui sont estimées de 30 à 300 ans de consommation selon les hypothèses retenues par les auteurs (Cordell et White, 2011). Les valeurs les plus basses sont obtenues lorsque l'on se limite aux réserves de bonne qualité (sans contamination par des métaux lourds) et accessibles à un coût raisonnable. Il y a toutefois un consensus sur le fait que les réserves minières de phosphates diminuent très rapidement et sont moins facilement accessibles, surtout celles non contaminées par le cadmium. Ceci risque de rendre cette ressource plus rare et plus chère, avec de probables tensions sur le marché en cas de faibles disponibilités, comme en 2008 où le prix a été multiplié par 7 en quelques mois. Par ailleurs, les réserves mondiales de phosphates sont concentrées dans un nombre très limité de pays (le Maroc avec le Sahara Occidental qui en possède plus des 3/4, la Chine et les USA) et de ce fait très sensibles aux contextes politique et économique. Le Maroc a le quasi-monopole sur les réserves de l'ouest du Sahara et fournit environ 1/3 de l'offre mondiale, la Chine a quasiment stoppé ses exportations, par l'application d’une taxe très élevée à l'exportation, pour préserver ses réserves et privilégier son marché domestique, les réserves des USA sont estimées à moins de 30 ans, alors que l'Europe et l'Inde sont totalement dépendantes des importations (Cordell et al., 2009). Paradoxalement le continent Africain qui est le premier producteur de phosphates et qui possède la majeure partie des réserves mondiales est aussi le continent où la fertilisation phosphatée est la plus faible et où 75 % des sols sont carencés en phosphore, limitant ainsi la production alimentaire (Cordell et al., 2009).
Figure 1. Évolution de la production mondiale de phosphates minéraux (en million de tonnes de P par an) depuis 1900 et perspectives d'évolution (Cordell et al., 2009).
2. Le phosphore en excès, un risque pour l'environnement
L'épandage de fertilisants minéraux et/ou d'effluents d'élevage en quantité supérieure au besoin en phosphore des plantes s'accompagne d'une accumulation dans le sol et de pertes vers les écosystèmes aquatiques. Ces pertes peuvent avoir lieu sous forme particulaire, en relation avec les phénomènes d'érosion, ou sous forme dissoute. Il s'agit de phénomènes très variables dans l'espace et le temps en termes d'intensité, de nature du phosphore émis (particulaire ou dissous) et de mécanismes d'émission, ceci en relation avec les propriétés biogéochimiques du phosphore, de la nature des sols, du mode d'occupation de sols et des pratiques agricoles (Dorioz et Trevisan, 2008). Le phosphore provenant des sols est donc véhiculé vers les milieux aquatiques par différentes voies : ruissellement, érosion ou drainage (Fourrie et al., 2011). Les sols ayant une forte capacité à retenir le phosphore en excès ces phénomènes peuvent s'amplifier avec le temps du fait de l'enrichissement du sol en phosphore total ou assimilable par les plantes. Dans les régions d’élevage intensif, les apports importants d’effluents d’élevages sur de longues périodes ont ainsi conduit à accroître, parfois de façon très importante, la teneur des sols en phosphore total et en phosphore assimilable (exemple de la France, figure 2). Dans le nord-ouest de la Bretagne, la teneur des sols a augmenté de 75 à 200 mg P2O5 Dyer/kg entre les périodes 1980-1985 et 1990-1995 à la suite des apports répétés d’engrais de ferme. En 2006, la teneur moyenne des sols était en Bretagne de 400 mg P2O5 Dyer/kg, alors que les sols y étaient plutôt carencés dans les années 1950 (Fourrie et al., 2011).
Figure 2. Teneur en P assimilable des sols en France métropolitaine (Gis Sol, 2011).
L'accroissement de la teneur en phosphore et en nitrates de l'eau peut contribuer, surtout en présence de lumière et de températures élevées, à l'apparition de phénomènes d'eutrophisation caractérisés par un développement exacerbé d'algues ou de cyanobactéries pouvant être associé dans les cas extrêmes à l'apparition de phénomènes d'hypoxie ou d'anoxies, affectant également la faune aquatique (Correll, 1998). Une concentration trop élevée en phosphore constitue la cause la plus fréquente de l'eutrophisation des eaux douces des lacs, des réservoirs et des rivières, alors que dans la mer, l'azote est l'élément le plus limitant pour la production primaire de biomasse (Correll, 1998). La situation des estuaires étant intermédiaire, les deux éléments N et P peuvent être impliqués dans les phénomènes d'eutrophisation, de manières variables dans le temps et dans l'espace (Correll, 1998).
3. Bilan de phosphore à l'échelle nationale, importance de l'élevage
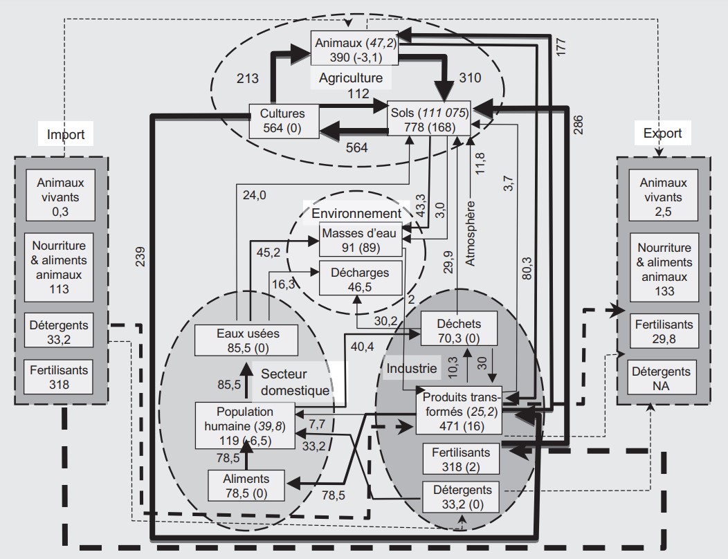
Senthilkumar et al. (2012) ont réalisé à l'échelle de la France une représentation et une quantification des flux de phosphore sur la base de statistiques nationales et européennes. Nous en retiendrons ci-après les principaux éléments (figure 3). Les apports totaux de P s'élèvent à 778 kt par an dont 40 % par les effluents animaux, 37 % par les fertilisants minéraux et 14 % par les résidus de cultures (pailles, systèmes racinaires…), le reste correspondant aux effluents municipaux et aux dépôts atmosphériques. La quantité de P apporté par les effluents animaux a diminué d'environ 8 % depuis 1990, alors qu'elle a été réduite de près de 60 % pour les fertilisants minéraux qui représentaient en 1990 l'équivalent du double des effluents d'élevages. Ces évolutions traduisent une très forte réduction de la fertilisation phosphorée moyenne annuelle qui est passée de 36 kg P/ha en 1990 à 24 kg P/ha, alors que les exportations par les plantes sont restées stables autour de 18-23 kg P/ha. Les stocks en phosphore des sols français ont donc fortement augmenté depuis 1948 puis se sont stabilisés depuis les années 70, en lien avec la baisse constatée des apports d’engrais. Le modèle de Senthilkumar et al. (2012) montre ainsi qu’actuellement, du fait de l’historique de fertilisation, environ 80 % du P contenu dans les sols est d’origine anthropique, c’est à dire qu’il provient directement (apport d’engrais minéraux) ou indirectement (apport d’engrais organiques contenant du P provenant initialement d’engrais minéraux) des gisements géologiques utilisés pour la fabrication d’engrais P (Senthilkumar et al., 2012). De même, la part du phosphore contenu dans les produits agricoles qui est d’origine anthropique est d’environ 84 %. Une étude récente conduite dans des exploitations biologiques en France aboutit à des valeurs du même ordre avec 71 % du phosphore des produits biologiques hérités des engrais minéraux, la majorité provenant des stocks de phosphore du sol constitués avant la conversion (Nowak et al., 2013) et dans une moindre mesure des flux en provenance des exploitations conventionnelles, sous la forme principalement de compost, en particulier pour les exploitations sans élevage.
Figure 3. Représentation et quantification des stocks et des flux de P en France. Les valeurs exprimées en kt P par an (mis à part les stocks exprimés en kt P) correspondent aux moyennes des années 2002–2006 (Pellerin et Nesme, 2015).
Les cultures exportent en moyenne 452 kt de P par an dont 213 kt de P dans les fourrages distribués aux animaux avec une contribution majoritaire des prairies permanentes (59 %), des prairies temporaires (21 %) et de l'ensilage de maïs (15 %). Il convient d'ajouter à ces 213 kt de P des fourrages les 177 kt de P contenus dans les aliments composés distribués aux animaux. La consommation totale des animaux s'élève donc à 390 kt P par an. Les effluents d'élevages représentent au total 310 kt P par an dont 70 % issus des bovins, 10 % par les porcs, 10 % par les volailles et 7 % par les petits ruminants (Meschy et al., 2008 ; Senthilkumar et al., 2012).
Malgré une forte baisse depuis 1990 le bilan national de phosphore (import – export) reste positif en 2006 de 260 kt P/an (contre 680 kt P/an en 1990). Toutefois, avec 138 kt P/an, les pertes vers l'environnement en constituent une part significative, dont 34 % de "mise en décharge" (résidus d'incinération) et 66 % de pertes vers l'eau. Pour ces dernières évaluées à 91 kt/an, les eaux issues des traitements domestiques et les pertes des sols par érosion et par lessivage en représentent respectivement 49,4 %, 47,3 % et 3,3 %. Le bilan au niveau des sols est positif de 160 kt P/an, ce qui correspond à l'équivalent de 0,15 % du stock en phosphore des sols ou 5,7 kg P/ha SAU. Toutefois cette valeur moyenne cache une diversité régionale importante, le bilan étant plus élevé dans les régions d'élevage alors qu'il devient négatif dans les régions de grandes cultures (Fourrie et al., 2011).
L'efficacité apparente moyenne d'utilisation du phosphore par le compartiment sol - culture s'élevait à environ 76 % en 2006 contre 47 % en 1990. Elle s'est beaucoup améliorée à la suite du meilleur ajustement de la fertilisation. L'efficacité globale au niveau national estimée pour les productions animales est plus faible, de l'ordre de 20 %, et a assez peu évolué au cours de ces dernières années. Elle semble sous-estimée comparativement à celle que l'on peut déterminer à l'échelle de l'animal sur la base des connaissances de l'utilisation du P chez les différentes espèces d'élevage (voir ci-après). Par ailleurs cette valeur est plus faible que l'efficacité à l'échelle du système d'élevage qui prend en compte le recyclage du phosphore des effluents comme fertilisant.
4. Utilisation du phosphore par les animaux
4.1. Efficacité d'utilisation du phosphore chez différentes espèces
Sur la base de la connaissance de l'utilisation digestive et métabolique du phosphore, il est possible de déterminer le bilan de P chez les différentes espèces d'élevage. C'est la démarche généralement adoptée pour déterminer les rejets des animaux dont les valeurs sont utilisées pour établir les plans d'épandage et calculer les plans de fertilisation (tableau 1).
Les niveaux d'efficacité de rétention du phosphore, relativement à l'ingéré, sont très variables entre les espèces. L'efficacité la plus élevée est obtenue chez le poulet standard (62 %), suivi du porc, du poulet label rouge et de la vache laitière (respectivement 41 %, 38 % et 29 %), les poules pondeuses et les vaches allaitantes présentant les valeurs les plus faibles (respectivement 21 % et 15 %). Il est notable que les valeurs d'efficacité de rétention obtenues par cette approche sont généralement plus élevées, mis-à-part pour les bovins allaitants, que l'efficacité moyenne de 20 % estimée sur la base des flux de phosphore à l'échelle nationale, sans que l'on sache précisément quelle en est la raison.
On note également des différences importantes selon les espèces pour l'équilibre azote-phosphore des effluents. Le rapport P2O5/N est plus faible pour les ruminants (0,38-0,43), intermédiaire pour les porcs sur lisier et les volailles standards (0,54-0,58) et plus élevé pour les porcs sur litière, les poulets labels et les poules pondeuses (0,73-0,87). Ces différences s'expliquent, d'une part, par les quantités d'azote et de phosphore excrétées par les animaux et, d'autre part, par l'importance de la volatilisation de composés azotés qui dépend de l'espèce et du mode de gestion des déjections. Ainsi, chez le porc et les volailles le logement sur litière favorise la volatilisation d'azote sous forme N2 et N2O et accroît ainsi le rapport P2O5/N des effluents, ce qui peut entrainer les problèmes d'équilibre de la fertilisation avec des risques d'excès d'apport en phosphore lorsque l'on couvre les besoins en azote des plantes. Ainsi, pour une quantité d'azote organique épandue de 170 kg/ha, ce qui correspond à l'apport maximal fixé par la directive nitrate, la quantité de P2O5 épandue varie selon les situations entre 64 et 148 kg/ha, alors que le besoin pour l'équilibre de la fertilisation se situe autour de 60-75 kg/ha, soit une valeur proche de celle obtenue avec des effluents bovins.
Malgré une plus faible efficacité d'utilisation du phosphore par les ruminants, leurs effluents seraient assez bien équilibrés en azote et en phosphore. L'adéquation entre les apports de P et les surfaces d'épandage disponibles sur l'exploitation en élevage laitier est en revanche dépendante du système de production et en particulier de l'autonomie alimentaire et de l'importance de la fertilisation minérale. Dans le cadre du programme GreenDairy qui concernait les systèmes laitiers de l'Arc atlantique Pflimlin et al. (2006) ont ainsi observé sur la base d'un réseau de fermes pilotes dans 9 régions européennes des excès de bilan de phosphore allant de 23 à 166 kg de P2O5 par ha et par an, les valeurs les plus élevées (135 kg en moyenne) étant observées dans des systèmes quasiment hors sol du sud de l'Europe, alors que les systèmes du nord de l'Europe et de l'ouest de la France présentaient des bilans plus faiblement positifs (35 kg de P2O5 en moyenne) Pflimlin et al., 2006. Les apports de phosphore minéral (de 11 à 82 kg de P2O5 /ha) contribuaient assez largement à ces excès.
Tableau 1. Estimation des bilans de phosphore chez différentes espèces animales et équilibre P/N des effluents.
Vache (par an)1 |
Vache allaitante |
Truie et sa suite |
Volailles de chair |
Œuf |
|||
|---|---|---|---|---|---|---|---|
Lisier |
Paille |
Standard |
Label Rouge |
||||
Bilan de P, kg |
|||||||
Ingéré |
23,2 |
21,5 |
36,8 |
36,8 |
17,4 |
33,6 |
209 |
Excrété |
16,6 |
18,2 |
21,6 |
21,6 |
6,6 |
21,0 |
166 |
Retenu |
6,65 |
3,29 |
15,2 |
15,2 |
10,9 |
12,6 |
42.8 |
Rétention, % |
29 % |
15 % |
41 % |
41 % |
62 % |
38 % |
21 % |
Quantité épandable |
|||||||
N, kg |
101,0 |
98,0 |
85,4 |
62,5 |
28,0 |
66,0 |
436 |
P2O5, kg |
38,0 |
41,7 |
49,4 |
49,4 |
15,0 |
48,0 |
380 |
P2O5/N, kg/kg |
0,38 |
0,43 |
0,58 |
0,79 |
0,54 |
0,73 |
0,87 |
P2O5/170 kg N, kg |
64,0 |
72,3 |
98,5 |
134,5 |
91,1 |
123,6 |
148,2 |
1 pour une production de 6 000 kg lait/an (Corpen, 1999 ; Giovanni et Dulphy, 2008).
2 pour une production de 470 kg vif par vache et par an (Corpen, 2001 ; Giovanni et Dulphy, 2008).
3 pour une truie et sa suite par an (23 porcs à l'engrais produits) (Dourmad et al., 2016)
4 d'après Corpen (2006) et ITAVI (2013)
Giovanni et Dulphy (2008) ont étudié plus finement l'effet du système fourrager sur les flux d'azote et de phosphore organique dans les exploitations laitières d'Ille et Vilaine (tableau 2). Ils ont ainsi classé les exploitations en cinq catégories selon la part de l'herbe dans la surface fourragère principale (SFP) entre 53 % (H53) et 88 % (H88) en moyenne, 70 % des exploitations se situant entre 60 et 65 % de la SFP en herbe. Le chargement en UGB par ha tend à décroitre lorsque la part de l'herbe augmente, de même que l'utilisation d'aliment concentré. En revanche, la quantité d'azote (89 kg N /ha en moyenne) et de phosphore organique (37 kg P2O5/ha) à épandre par ha de SAU est peu influencée par la part de l'herbe dans la SFP. De la même manière cette étude ne montre pas d'effet de la production laitière par vache sur les quantités d'azote et de phosphore organique épandus par ha de SAU. Les auteurs concluent que, dans ces systèmes de production herbagers et mixtes herbe-maïs typiques du département d'Ille et Vilaine, les pressions de phosphore organique apparaissent faibles et peu variables en comparaison des pressions azotées plus sensibles à la quantité et la qualité de l’azote des régimes. En considérant comme repère les besoins moyens des plantes (60 à 75 kg P2O5/ha), ils estiment que le phosphore organique peut couvrir près de 75 % du besoin des cultures dans ces systèmes.
Tableau 2. Estimation des quantités d'azote et de phosphore organiques dans les exploitations laitières d'Ille et Vilaine en fonction de l'importance de l'herbe dans la surface fourragère (Giovanni et Dulphy, 2008).
Système fourrager (herbe % SFP)1 |
H88 |
H68 |
H63 |
H60 |
H53 |
|---|---|---|---|---|---|
SAU, ha2 |
60,8 |
57,6 |
60,0 |
66,2 |
76,4 |
SFP, % |
86,1 |
68,4 |
67,0 |
64,0 |
60,0 |
Aliment concentré (kg/VL/an)3 |
450-600 |
600-650 |
800-950 |
990-1000 |
1 200-1 400 |
Chargement par ha |
|||||
Vache laitière |
0,88 |
0,86 |
0,90 |
0,97 |
1,09 |
UGB4 |
1,4 |
1,5 |
1,6 |
1,7 |
1,9 |
Productivité animale |
|||||
Lait par vache (kg/an) |
5 800 |
7 500 |
7 800 |
8 000 |
8 200 |
Lait par ha SFP (kg/an) |
5 200 |
6 500 |
7 000 |
7 770 |
8 500 |
Pression organique |
|||||
N, kg/ha SAU |
108 |
86 |
83 |
83 |
85 |
P2O5, kg/ha SAU |
42 |
35 |
35 |
36 |
38 |
1SFP: Surface Fourragère Principale ; 2SAU : Surface Agricole Utile ; 3VL : Vache Laitière, 4Unité de Gros Bovins
De la même manière, Raison (2006) a évalué l'incidence de l'importance du maïs dans la SFP sur le bilan de P2O5 des exploitations laitières de l'ouest de la France (108 élevages). En moyenne le bilan du phosphore est assez modéré (+ 9,6 kg de P2O5 soit + 3,3 kg de P) et inférieur à celui déterminé ci-dessus à l'échelle nationale (+ 6 kg P). Il est toutefois plus élevé dans les exploitations où le maïs représente entre 10 et 30 % de la SFP (+ 10 kg P2O5/ha), ou plus de 30 % de la SFP (+ 17 kg P2O5/ha) alors qu'il est négatif (– 5 kg P2O5/ha) dans les exploitations avec moins de 10 % de maïs dans la SFP.
Pour les élevages de monogastriques la situation est bien différente puisque comme on l'a vu précédemment le rapport phosphore/azote des effluents est supérieur aux besoins des cultures et que les exploitations de porcs et de volailles ne disposent généralement pas de surfaces d'épandage suffisantes et doivent traiter et/ou exporter une partie de leurs effluents. Ce déséquilibre est encore accru lorsque des traitements (digestion aérobie, compostage) sont utilisés pour réduire la charge azotée. Depuis 2010, des réglementations strictes ont été mises en place dans les régions à forte densité d'élevage (SDAGE Loire Bretagne
4.2 Voies de réduction des rejets de phosphore des porcs et des volailles
Une première approche pour réduire les rejets de phosphore des animaux monogastriques est d’améliorer la digestibilité du phosphore de la ration. Ceci peut passer par l'utilisation de sources de phosphore minéral plus digestibles. Toutefois, la démarche la plus efficace pour réduire l'excrétion consiste à améliorer la digestibilité du phosphore phytique (phytates) de la ration (Jondreville et Dourmad, 2005 ; Narcy et al., 2009). En effet, les animaux monogastriques ne produisant pas ou très peu de phytase, l'enzyme nécessaire à l'hydrolyse des phytates, cette forme de phosphore majoritaire dans les céréales et les tourteaux est très mal digérée chez ces animaux, comme chez l'Homme d'ailleurs. Ceci passe par la valorisation des phytases naturelles contenues dans certaines céréales et les co-produits issus de leur transformation pour l'alimentation humaine, et surtout par l'incorporation de phytases d'origine microbienne, qui constitue aujourd'hui une pratique courante en alimentation animale. Cela permet de réduire l'apport de P minéral diminuant ainsi l'excrétion jusqu'à 40 à 50 % chez le porc et les volailles. Toutefois, la réponse à des apports croissants de phytase étant curvilinéaire la digestibilité du P dépasse rarement 60-70 % même pour des niveaux très élevés de supplémentation (Jondreville et Dourmad, 2005). Des équations d'équivalence entre phytase microbienne et P digestible ont été déterminées à partir de la bibliographie et peuvent être utilisées pour la formulation des aliments (Jondreville et Dourmad, 2005).
La seconde approche pour réduire l'excrétion de P consiste à mieux ajuster les apports au cours du temps en fonction du potentiel de croissance ou du stade physiologique des animaux. Ceci nécessite d'évaluer précisément les besoins des animaux. Chez le porc, les bases du calcul factoriel des besoins ont été réactualisées récemment (Jondreville et Dourmad, 2005 ; Létourneau-Montminy et al., 2015) et peuvent être utilisées pour calculer l'évolution dynamique des besoins en fonction des objectifs de performance. Ces équations ont été intégrées au logiciel InraPorc® (http://inraporc.inra.fr/inraporc/) qui permet donc de réaliser ces calculs. Chez les volailles on a souvent privilégié une approche globale dans laquelle le besoin est défini comme étant l’apport permettant de maximiser les performances et/ou la minéralisation osseuse. Les besoins en phosphore des principales espèces de volailles à différents âges et stades physiologiques ont ainsi été déterminés il y a plus de vingt ans (INRA, 1989). Les travaux conduits depuis ont montré la possibilité de réduire l’apport de phosphore pour les poules reproductrices et les poules pondeuses (Nys, 2001). Par ailleurs, de nombreux travaux réalisés pour étudier le besoin en phosphore minéral en présence de phytase ont mis en évidence les possibilités de réduire d’une manière importante cet apport, notamment en période de finition chez le poulet, la dinde et canard (Narcy et al., 2013). Chez le poulet de chair, une méta-analyse de données de la bibliographie a permis d’affiner la détermination des besoins et de démontrer l’influence d’interactions en particulier entre les apports de Ca et P (Létourneau-Montminy et al., 2010). La maîtrise des apports de calcium apparaît aujourd’hui comme une voie importante d’économie de phosphore chez les volailles. Une baisse des apports de P minéral sans détérioration des performances de croissance est concevable à condition d’abaisser parallèlement Ca (Narcy et al., 2013). Une révision des besoins en phosphore des volailles de chair est actuellement en cours à l’initiative de la WPSA (branche Européenne). Celle-ci s’appuie sur un système harmonisé d’unité phosphore et est basée sur l’approche factorielle.
Ces différentes stratégies nutritionnelles permettant d'améliorer la digestibilité du phosphore et de mieux ajuster les apports aux besoins, sont déjà largement utilisées en pratique. Leur développement a été aussi favorisé par la prise en compte de leurs effets dans les modalités officielles de détermination des rejets des animaux et l'attribution d'aides à la modernisation des systèmes d'alimentation dans les élevages (Corpen, 2003, 2006). En Bretagne l'amélioration de l'alimentation a ainsi contribué à 85 % de la résorption des excédents de phosphore alors que pour l'azote ce chiffre n’a été que de 35 %, la majeure partie de la résorption étant due au traitement des effluents. Chez le porc la quantité de phosphore excrété est ainsi passée de 20 à 8 g/kg de porc produit, soit une réduction de 60 % des rejets (Dourmad, 2012). Compte tenu de ces évolutions les perspectives de réduction pour l'avenir sont sûrement moindres. Toutefois la recherche de nouvelles phytases plus efficaces et surtout le développement de l'alimentation de précision apparaissent comme des voies très prometteuses (Pomar et al., 2007).
4.3 Voies de réduction des rejets de phosphore des ruminants
Contrairement aux monogastriques il a longtemps été convenu qu’il y avait peu à attendre chez les ruminants de l'utilisation de phytase microbienne (Meschy et al., 2008), les bactéries du rumen en produisant naturellement. Les progrès au cours de ces dernières décennies ont donc concerné principalement l'amélioration de l'adéquation des apports aux besoins grâce à une meilleure connaissance de ces derniers et à une meilleure estimation de l'utilisation digestive de P (CAR - coefficient d'absorption réelle) des rations. De nouvelles valeurs des CAR des matières premières des concentrés, ainsi que et des fourrages ont été publiées lors de la réfection des recommandations INRA en 2007, ce qui s’est accompagné d’une révision des bases du calcul des besoins (Meschy, 2003 ; INRA, 2007 ; Meschy, 2010). Ces concepts, étendus aux autres éléments minéraux majeurs, n’ont pas été modifiées dans les recommandations INRA publiées en 2018 (Boudon et al., 2018) et sont intégrés dans les dernières versions du logiciel de rationnement INRAtion. L’application des apports journaliers recommandés, et surtout la prise en compte de nouvelles données d’efficacité digestive du phosphore des aliments, a conduit à une réduction de 15 à 20 % de l’apport de phosphore aux ruminants selon les rations (Meschy et al., 2008).
Des travaux plus récents, repris dans la revue de Humer et Zebeli (2015), montrent cependant que la question de l’efficacité de l’utilisation de phytase microbienne chez les ruminants ne peut pas être aisément conclue à ce jour. Un certain nombre de travaux démontrent que l’efficacité des phytases des bactéries ruminales peut être variable selon les rations, et notamment selon la capacité des rations à faire baisser le pH ruminal ou à accélérer le transit (Park et al., 2002 ; Kincaid et al., 2005). Cependant, l’ajout de phytase microbienne conduit à des résultats décevants dans un certain nombre d’études, avec une augmentation parfois contrastée de la digestibilité ruminale ou totale du P, ne se traduisant pas toujours par une baisse de l’excrétion fécale de P et encore moins par une hausse des performances animales (Brask-Pedersen et al., 2013 ; Jarrett et al., 2014 ; Kincaid et al., 2005). Une raison à ces résultats pourrait être que les apports de P n’ont pas été réduits dans les traitements avec phytase microbienne des essais précités, et donc que les besoins en P des animaux, largement couverts, ne potentialisant pas pleinement l’effet des phytases (Winter et al., 2015).
Conclusion
Les différents éléments présentés ci-dessus montrent que le phosphore utilisé en agriculture constitue à la fois une ressource non renouvelable et une source potentielle de pollution de l'eau, même si les flux vers les milieux aquatiques sont limités et du même ordre de grandeur que les flux d'origine domestique. C'est un élément déterminant pour la sécurité alimentaire mondiale dans la mesure où, le phosphore conditionne notre capacité à produire des aliments, il n'est pas substituable et ne peut pas être synthétisé, à la différence des fertilisants azotés. Le phosphore conditionne également la séquestration du carbone dans les sols. Les effluents animaux ont une contribution significative à la fertilisation phosphorée puisqu'ils représentent aujourd'hui la moitié des apports à l'échelle nationale. L'évolution des pratiques de fertilisation, sous la pression de la réglementation dans certaines régions, et des modalités d'alimentation des animaux ont contribué à réduire le bilan de phosphore à l'échelle nationale à moins de 6 kg P/ha, avec des différences entre régions, les bilans des zones d'élevage restant généralement positifs alors qu'ils deviennent négatifs dans certaines zones de grandes cultures. Les produits animaux contribuent également très largement aux besoins pour l'alimentation humaine en apportant près de 60 % du phosphore total de la ration moyenne des Français et vraisemblablement une part plus importante en termes de phosphore bio disponible. Les connaissances acquises ces dernières années permettent maintenant de raisonner avec une grande précision aussi bien l'alimentation des animaux que la fertilisation des cultures et de grand progrès ont été réalisés en pratique. Les pertes de phosphore vers l'environnement étant limitées, si on les compare aux pertes d'azote, il est théoriquement possible d'atteindre des valeurs très élevées (proche de 100 %) d'efficacité d'utilisation du phosphore dans les systèmes agricoles et/ou alimentaire, mais ceci nécessite un parfait recyclage du phosphore des déjections animales, de celui des coproduits animaux (en particulier le phosphore des os) et végétaux et même des déjections humaines. En conclusion au colloque « Facing Phosphorus Scarcity » organisé à Montpellier en 2014, Ringeval et al. (2014) rapportaient que les spécialistes mondiaux du phosphore s'accordent à dire qu'« il convient de faire émerger une gouvernance mondiale des ressources en phosphore, en vue d'éveiller la conscience collective et la responsabilité des individus face à cette problématique globale. Ceci commence à prendre forme en Europe, au travers des activités de l'European Sustainable Phosphorus Platform[2] ou de collectifs au niveau mondial[3] »
Notes
- http://www.eau-loire-bretagne.fr/sdagehttp://www.phosphorusplatform.eu/http://phosphorusfutures.net/
Références
- Boudon A., Graulet B., Giger-Reverdin S., Archimède H., Meschy F., 2018. Besoins en minéraux, en vitamines et en eau. In : Pierre Nozière ; Daniel Sauvant ; Luc Delaby, Inra, 2018. Alimentation des ruminants. Apports nutritionnels - Besoins et réponses des animaux - Rationnement - Tables des valeurs des aliments (p. 157-167). Versailles, FRA : Éditions Quae. 728p. https://prodinra.inra.fr/record/456423
- Brask-Pedersen D.N., Glitsø L. V., Skov L.K., Lund P., Sehested J., 2013. Effect of exogenous phytase on degradation of inositol phosphate in dairy cows. J. Dairy Sci., 96, 1691-1700.
- Cordell D., White S., 2011. Peak Phosphorus: Clarifying the Key Issues of a Vigorous Debate about Long-Term Phosphorus Security. Sustainability, 3, 2027-2049. http://dx.doi.org/10.3390/su3102027
- Cordell D., Drangert J.O., White S., 2009. The story of phosphorus: Global food security and food for thought. Global Environmental Change-Human and Policy Dimensions, 19, 292-305. http://dx.doi.org/10.1016/j.gloenvcha.2008.10.009
- Cordell D., White S., 2013. Sustainable phosphorus measures: strategies and technologies for achieving phosphorus security. Agronomy, 3, 86-116. http://dx.doi.org/10.3390/agronomy3010086
- Corpen, 1999. Estimation des flux d’azote, de phosphore et de potassium associés aux vaches laitières et à leur système fourrager : influence de l’alimentation et du niveau de production. Éditions Corpen, Paris, France, 21p.
- Corpen, 2001. Estimation des flux d’azote, de phosphore et de potassium associés aux bovins allaitants et aux bovins en croissance et à l’engrais, issus des troupeaux allaitants et laitiers et à leur système fourrager. Éditions Corpen, Paris, France, 33p.
- Corpen, 2003. Estimation des rejets d’azote, de phosphore, de potassium, de cuivre et de zinc des porcs - Influence de la conduite alimentaire et du mode de logement des animaux sur la nature et la gestion des déjections produites. Éditions Corpen, Paris, France, 44p.
- Corpen, 2006. Estimation des rejets d’azote, phosphore, potassium, calcium, cuivre et zinc par les élevages avicoles. Influence de la conduite alimentaire et du mode de logement des animaux sur la nature et la gestion des déjections. Éditions Corpen, Paris, France, 55p.
- Correll D.L., 1998. The role of phosphorus in the eutrophication of receiving waters: A review. J. Environ. Quality, 27, 261-266.
- Dorioz J.M., Trevisan D., 2008. Le transfert diffus du phosphore dans les bassins agricoles : ordres de grandeur, mécanismes, maîtrise. Ingénieries, n° spécial, 27-47.
- Dourmad J.Y., 2012. Influence des pratiques d'élevage sur l'impact environnemental des systèmes de production porcine. Journ. Rech Porcine, 44, 115-126.
- Dourmad J.Y., Levasseur P., Daumer M., Hassouna M., Landrain B., Lemaire N., Loussouarn A., Salaün Y., Espagnol S., 2016. Évaluation des rejets d’azote, phosphore, potassium, cuivre et zinc des porcs. Éditions RMT Élevages et Environnement, Paris, France, 26p.
- FAO, 2007. Current world fertilizer trends and outlook to 2010/11. Rome: Food and Agriculture Organisation of the United Nations, 34p. ftp://ftp.fao.org/agl/agll/docs/cwfto10.pdf
- Fourrie L., Butler F., Castillon P., Hanocq D., Fougère M., Levasseur P., Gascuel C., Dorioz J.M., Morel C., Raison C., Aubert C., 2011. Le phosphore d’origine agricole : diagnostics et solutions pour limiter les transferts vers le milieu aquatique. Innovations Agronomiques, 17, 15-32. http://www.inra.fr/ciag/
- Giovanni R., Dulphy J.P., 2008. Présentation de références Corpen simpifiées pour l'évaluation des rejets et des pressions d'azote et de phosphore des troupeaux bovins. Fourrages, 195, 357-372.
- Gis Sol, 2011. L’état des sols de France. Groupement d’intérêt scientifique sur les sols. Paris: http://www.gissol.fr/rapports/Rapport_HD.pdf
- Humer E., Zebeli Q., 2015. Phytate in feed ingredients and potentials for improving the utilization of phosphorus in ruminant nutrition. Anim. Feed Sci. Technol., 209, 1-15.
- INRA, 1989. L'alimentation des animaux monogastriques : porc, lapin, volailles. Versailles. Éditions INRA. 282p.
- INRA, 2007. Alimentation des Bovins Ovins Caprins : Besoins des Animaux et Tables des Aliments. Éditions QUAE, Versailles, France.
- ITAVI, 2013. Estimation des rejets d’azote – phosphore - potassium calcium - cuivre – et zinc par les élevages avicoles. Mise à jour des références CORPEN-Volailles de 2006. Éditions ITAVI, 63p.
- Jarrett J.P., Wilson J.W., Ray P.P., Knowlton K.F., 2014. The effects of forage particle length and exogenous phytase inclusion on phosphorus digestion and absorption in lactating cows. J. Dairy Sci., 97, 411-418.
- Jondreville C., Dourmad J.Y., 2005. Le phosphore dans la nutrition des porcs. In : Numéro spécial, le phosphore dans l’alimentation animale. Meschy F., Sauvant D., Pinot P. (Éds). INRA Prod. Anim., 18, 183-192. http://prodinra.inra.fr/record/25498
- Kincaid R.L., Garikipati D.K., Nennich T.D., Harrison J.H., 2005. Effect of Grain Source and Exogenous Phytase on Phosphorus Digestibility in Dairy Cows. J. Dairy Sci., 88, 2893-2902.
- Lafay L., 2009. Rapport de l’étude individuelle nationale des consommations alimentaires 2 (Inca 2) 2006/2007. Maisons-Alfort: Agence française de sécurité sanitaire des aliments, 225 pages. http://www.anses.fr/fr/system/files/PASER-Ra-INCA2.pdf
- Landrain B., Pape C., 2012. Le Phosphore, un élément indispensable à gérer avec précision. Terra n° 310 - 3 Février 2012. 12p. http://www.synagri.com/synagri/phosphore-un-element-indispensable-a-gerer-avec-precision
- Létourneau-Montminy M.P., Narcy A., Lescoat Ph., Bernier J.F., Magnin M., Pomar C., Nys Y., Sauvant D., Jondreville C., 2010. Meta-analysis of phosphorus utilisation by broilers receiving corn-soyabean meal diets: influence of dietary calcium and microbial phytase. Animal, 4, 1844-1853.
- Létourneau-Montminy M.P., Narcy A., Dourmad J.Y., Crenshaw T., Pomar C., 2015. Modeling the metabolic fate of dietary phosphorus and calcium and the dynamics of body ash content in growing pigs. J. Anim. Sci., 93, 1200-1217.
- Meschy F., 2003. Re-assessment of dietary allowances: absorbed phosphorus requirements in ruminants. In: Recent Advances in Animal Nutrition. Garnsworthy P.C., Wiseman J. (Eds). Nottingham University Press, Nottingham, Royaume-Uni, 175-190
- Meschy F., 2010. Nutrition minérale des ruminants. Versailles: Éditions Quae, Paris, France, 208p.
- Meschy F., Jondreville C., Dourmad J.Y., Narcy A., Nys Y., 2008. Maîtrise des rejets de phosphore dans les effluents d'élevage. In : Numéro spécial, 20 ans de recherches en productions animales à l’INRA. Perez J.M. (Éd). INRA Prod. Anim., 21, 79-86.
- Narcy A., Rousseau X., Magnin M., Létourneau-Montminy M.P., 2013. Optimisation des apports phosphocalciques chez le poulet de chair. Eastern Nutrition Conférence, Québec, CAN, 15-16 mai, 155-166. http://prodinra.inra.fr/record/346724
- Nowak B., Nesme T., David C., Pellerin S., 2013. To what extent does organic farming rely on nutrient inflows from conventional farming? Environmental Research Letters, 8, 1-8. http://dx.doi.org/10.1088/1748-9326/8/4/044045
- Nys Y., 2001. Recent developments in layer nutrition for optimising shell quality. Proceedings of 13th Eur. Symp. Poult.. Nutr., Blankenberge, Belgium. 45-52.
- Park W.Y., Matsui T., Yano H., 2002. Post-ruminal phytate degradation in sheep. Anim. Feed Sci. Technol., 101, 55-60.
- Pellerin S., Nesme T., 2015. Flux de phosphore associés à l’élevage et conséquences sur la fertilité phosphatée des sols : analyse à plusieurs échelles, Fourrages, 223, 205-210.
- Pflimlin A., Raison C., Le Gall A., Irle A., Mirabal Y., 2006. Contribution des systèmes laitiers aux excédents de bilan en azote et phosphore et à la pollution de l’eau dans l’Espace Atlantique. Renc. Rech. Rum., 13, 37-40.
- Pomar C., Pomar J., Babot D., Dubeau F., 2007. Effet d’une alimentation en multiphase quotidienne sur les performances zootechniques, la composition corporelle et les rejets d’azote et de phosphore du porc charcutier. Journ. Rech. Porcine, 39, 23-30.
- Raison C., 2006. Exploitations laitières, la gestion du phosphore. Cap Élevage, novembre 2006, 22-23. www.synagri.com/ca1/PJ.nsf/TECHPJPARCLEF/08319?OpenDocument
- Ringeval B., Nowak B., Nesme T., Delmas M., Pellerin S., 2014. Contribution of anthropogenic phosphorus to agricultural soil fertility and food production. Global Biogeochemical Cycles, 28, 743-756. http://dx.doi.org/10.1002/2014GB004842
- Senthilkumar K., Nesme T., Mollier A., Pellerin S., 2012. Conceptual design and quantification of phosphorus flows and balances at the country scale: the case of France. Global Biogeochem. Cycles, 26, GB2008.
- Winter L., Meyer U., Soosten von D., Gorniak M., Lebzien P., Dänicke S., 2015. Effect of phytase supplementation on rumen fermentation characteristics and phosphorus balance in lactating dairy cows. Ital. J. Anim. Sci., 14, 3359.
Résumé
Le phosphore en agriculture constitue à la fois une ressource limitée et une source potentielle de pollution lorsqu'il est utilisé en excès comme fertilisant. Les systèmes d'élevages jouent un rôle particulièrement important dans les flux de phosphore, les déjections animales contribuant à l'échelle nationale à près de la moitié des apports sur les sols, avec une forte variabilité selon les régions. Les produits animaux contribuent aussi largement à la couverture des besoins pour l'alimentation humaine en apportant près de 60 % du phosphore total de la ration moyenne des Français. L'efficacité de rétention du phosphore par les animaux est très variable selon les espèces. La plus élevée est obtenue chez le poulet standard, suivi du porc, du poulet label rouge et de la vache laitière, les poules pondeuses et les vaches allaitantes présentant des efficacités plus faibles. Toutefois, à l'échelle du système de production, les pressions en phosphore organique sont plus faibles pour les élevages de ruminants qui disposent de plus de surface d'épandage. Ces dernières années l'amélioration des connaissances des besoins et de l'utilisation digestive du phosphore ont permis de réduire fortement les apports en phosphore et les rejets, avec pour les animaux monogastriques l'effet additionnel de l'utilisation de phytases. Les pertes de phosphore vers l'environnement étant limitées, comparativement aux pertes d'azote, il est théoriquement possible d'atteindre des valeurs très élevées d'efficacité d'utilisation du phosphore dans les systèmes agricoles, mais ceci nécessite un parfait recyclage du phosphore des déjections animales et de celui des coproduits animaux.
Pièces jointes
Pas de document complémentaire pour cet article##plugins.generic.statArticle.title##
Vues: 12247
Téléchargements
PDF: 1533
XML: 199
Articles les plus lus par le même auteur ou la même autrice
- Jean-Yves DOURMAD, Thomas GUILBAUD, Muriel TICHIT †, Thierry BONAUDO, Les productions animales dans la bioéconomie , INRAE Productions Animales: Vol. 32 No 2 (2019): Volume 32 Numéro 2 : Numéro spécial. De grands défis et des solutions pour l'élevage
- Nathalie LE FLOC’H, Anne BOUDON, Lucile MONTAGNE, Hélène GILBERT, Florence GONDRET, Bénédicte LEBRET, Louis LEFAUCHEUR, Isabelle LOUVEAU, Élodie MERLOT, Marie-Christine PÈRE, Marie-Christine MEUNIER-SALAÜN, Armelle PRUNIER, Hélène QUESNEL, Santé et bien-être de la truie gestante et du porc en croissance , INRAE Productions Animales: Vol. 34 No 3 (2021)
- Maëva DURAND , Jean-Yves DOURMAD , Christine LARGOUËT , Céline TALLET , Charlotte GAILLARD , Alimentation de précision des truies gestantes : prise en compte de la santé, du comportement et de l’environnement , INRAE Productions Animales: Vol. 34 No 4 (2021)
- Emma GOURLEZ, Fabrice BÉLINE , Jean-Yves DOURMAD , Alessandra MONTEIRO, Francine DE QUELEN, Rôle et impact environnemental du cuivre et du zinc en élevage porcin : de l’alimentation au retour au sol des effluents , INRAE Productions Animales: Vol. 35 No 2 (2022)
- Nathalie QUINIOU, Anne BOUDON, jean-Yves DOURMAD, Maud MOINECOURT, Nathalie PRIYMENKO, Agnès NARCY, Modélisation du besoin en calcium de la truie reproductrice et variation du rapport phosphocalcique des aliments selon le niveau de performance , INRAE Productions Animales: Vol. 34 No 1 (2021)
- Jean-Yves DOURMAD, Raphaël GAUTHIER, Charlotte GAILLARD, Évolution des concepts nutritionnels et des méthodes d’alimentation des truies reproductrices : historique et perspectives , INRAE Productions Animales: Vol. 34 No 2 (2021)
