Les ressources génétiques cryoconservées pour restaurer et conserver la diversité des animaux d’élevage
La diversité génétique des populations d’animaux domestiques s’érode au fil du temps sous l’effet d’une sélection intensive ou du fait d’effectifs réduits. La conservation des ressources génétiques en cryobanque permet d’accéder à de véritables trésors biologiques pour restaurer ou maintenir cette diversité. Cet article récapitule les options possibles pour les utiliser mieux qu’elles ne le sont actuellement
Introduction
Les productions animales ont subi un fort développement depuis les années 1950, afin de produire des ressources alimentaires à large échelle et répondre à la demande alimentaire mondiale. Les systèmes d’élevage ont évolué vers un élevage plus industriel associé à une intensification de la sélection pour accroître la production de lait, de viande ou d’œufs tout en améliorant l’efficacité de ces productions. Bien que de nombreuses races fassent preuve de polyvalence, certaines se sont spécialisées et ont atteint des niveaux de performance si élevés dans un domaine spécifique de production que les autres races ont été délaissées (Harris & Newman, 1994 ; Miglior et al., 2017). Par exemple, la race bovine Holstein est devenue la première race laitière internationale avec une évolution très importante de ses performances laitières, passant d’une production d’environ 2 000 kg de lait par vache et par lactation en 1940 à plus de 8 000 kg dans les années 2000 (VandeHaar & St-Pierre, 2006), tandis que l’élevage d’autres races moins productives a radicalement diminué, conduisant à une réduction de la diversité au sein de l'espèce (Taberlet et al., 2008). À l’intérieur d’une race, la sélection conduit inévitablement à une réduction plus ou moins importante de la diversité génétique selon les races et les objectifs de sélection (Notter, 1999). Une intensité de sélection élevée, ayant pour objectif l’amélioration rapide des traits de production, conduit à diminuer le nombre de reproducteurs utilisés et donc la taille efficace de la population (encadré 1), ce qui engendre une forte diminution de la variabilité génétique au sein des populations (Wright, 1931). De nos jours, beaucoup de questionnements émergent sur la durabilité des systèmes d’élevage faisant un usage intensif d'intrants (Oltenacu & Algers, 2005 ; Clay et al., 2020 ; Brito et al., 2021). D’un point de vue génétique, la durabilité des productions animales suppose de limiter les pertes de diversité génétique liées à une sélection intense, afin de pouvoir considérer de nouveaux objectifs de sélection.
Taille efficace : correspond à la taille d’une population idéale (c.-à-d. panmictique et sans force évolutive exceptée la dérive) qui présenterait la même évolution de consanguinité que la population réelle. Elle est généralement plus faible que la taille réelle de la population en raison de facteurs comme la sélection, la dérive génétique ou les déséquilibres des taux de reproduction.
Dérive génétique : force évolutive qui engendre des fluctuations aléatoires des fréquences alléliques d’une génération à l’autre en raison des aléas lors de la transmission des gènes. La dérive génétique peut entraîner la fixation ou la disparition d’allèles indépendamment de la sélection, réduisant ainsi la diversité génétique au fil du temps.
FAO : Organisation des Nations unies pour l’alimentation et l’agriculture (Food and Agriculture Organization en anglais). La FAO est une agence spécialisée de l’ONU (Organisation des Nations Unies) qui a pour mission de lutter contre la faim, d’améliorer la sécurité alimentaire et de promouvoir une agriculture durable à l’échelle mondiale.
In situ : expression latine signifiant « sur place » ou « dans son milieu d’origine », fait donc référence à des mesures de conservation appliquées directement au niveau des populations d’élevage.
Ex situ : expression latine signifiant « hors de son milieu d’origine », fait donc référence à la préservation des populations d’élevage en dehors de leur milieu habituel. Elle peut se décliner sous deux formes : in vivo (p. ex. les zoos) ou in vitro (p. ex. banques de sperme).
In vivo : méthode de conservation qui consiste à préserver les populations avec des animaux vivants dans des environnements bien connus.
In vitro : méthode de conservation réalisée en laboratoire, qui consiste à prélever, préparer, voire multiplier du matériel biologique dans des conditions très particulières pour le préserver sur un temps indéterminé afin qu’il soit réutilisable ultérieurement. Il ne s’agit pas d’animaux vivants.
Cryoconservation : processus de refroidissement et de stockage de matériel biologique à des températures très basses pour les conserver de façon indéfinie en vue d'une utilisation ultérieure. Les échantillons sont conservés dans de l’azote liquide à environ –180 °C.
Insémination animale : technique de reproduction assistée par l’homme qui consiste à recueillir et préparer le sperme du mâle pour l’injecter directement dans le tractus génital femelle en synchronisation avec l’ovulation.
Puce de génotypage : panel standardisé de marqueurs moléculaires SNP (single nucléotide polymorphism) rassemblés sur une plaque permettant le génotypage des animaux (c.-à-d. la détermination des nucléotides présents pour quelques dizaines ou centaines de milliers de positions sur le génome).
Les races qui ne sont pas soumises à une sélection intense peuvent néanmoins souffrir d'une érosion de leur variabilité génétique dès lors que la population est de taille finie. En effet, l’échantillonnage aléatoire des reproducteurs et des gamètes à chaque génération dans une population engendre des modifications des fréquences alléliques, c’est le phénomène de dérive génétique (encadré 1). Ce phénomène est d’autant plus important que la population est petite. Il est important de surveiller et mesurer le niveau de diversité génétique afin de gérer au mieux les races animales, en particulier l’effectif efficace qui illustre l’intensité de cette dérive génétique (Danchin-Burge et al., 2012 ; Verrier et al., 2015).
La France présente une riche diversité animale dans les élevages avec 200 races locales issues d’une douzaine d’espèces domestiques, mais un rapport récent a révélé que 168 d’entre elles sont aujourd’hui menacées d’abandon pour l’agriculture (MASA, 2023). Les critères retenus pour évaluer ces races incluaient le niveau de diversité génétique, souvent très faible dans les races à petits effectifs. À l’échelle mondiale, l’érosion de diversité génétique dans les populations animales domestiques a conduit la FAO (encadré 1) à publier un plan d’action global pour les ressources zoogénétiques qui comprend des mesures de conservation. La Convention sur la diversité biologique a défini les ressources génétiques comme « du matériel d’origine végétale, animale, microbienne ou autre, contenant des unités fonctionnelles de l’hérédité ayant une valeur réelle ou potentielle » (United Nations, 1992). Ces ressources peuvent être conservées in situ ou ex situ (encadré 1). La conservation ex situ peut être faite in vivo, par exemple avec la mise en place de troupeaux conservatoires, ou in vitro, notamment par le développement de banques de gènes et de la cryoconservation. Pour les animaux d’élevage, le matériel biologique le plus communément conservé est la semence, mais les ovocytes ou les embryons sont aussi considérés. La figure 1 donne un aperçu de ces différentes options avec quelques exemples non exhaustifs.

Figure 1. Les différents types d’actions possibles pour la conservation de la diversité génétique, en ferme (in situ) ou dans des sites spécialisés (ex situ), sur pied (in vivo) ou sous forme cryoconservée (in vitro).
La conservation in vitro des ressources génétiques animales a été développée dans les années 1950 grâce aux avancées dans la cryoconservation de la semence (Lonergan, 2018). En effet, la semence a été le premier matériel reproductif à bénéficier des techniques de congélation par rapport aux autres ressources (p. ex. ovocytes et embryons), avec une application rapide à la sélection des bovins. Dans les années 1980, la création de cryobanques a été envisagée pour garantir la conservation des ressources génétiques sur le long terme (Blackburn, 2018). C’est au Brésil que la première cryobanque nationale a vu le jour en 1983 avec l’objectif de sauvegarder les races indigènes « criollo » qui présentaient des adaptations aux conditions environnementales locales (Mariante et al., 2009). La FAO a joué un rôle clé en promouvant la conservation des ressources génétiques animales à l’échelle mondiale, conduisant plusieurs pays à développer leur propre banque de gènes nationale (Blackburn, 2004 ; Groeneveld, 2005 ; Mara et al., 2013). Ainsi, dès 2015, 64 pays disposaient d’une banque de gènes et 41 autres pays en envisageaient la création (FAO, 2015). Les collections cryoconservées sont maintenant reconnues comme un atout majeur pour la sauvegarde de la biodiversité des animaux domestiques (Blackburn, 2018).
La Cryobanque nationale française a été créée en 1999 pour préserver le matériel reproductif d’animaux représentatifs de la diversité génétique de l’ensemble des races françaises. Depuis 2013, elle fait partie du réseau de Centres de ressources biologiques pour les animaux domestiques (CRB-Anim ; https://crb-anim.fr) qui regroupe l’ensemble des centres de ressources biologiques conservant une large variété de matériel biologique (semence, ADN, sang, tissus…). Les collections de matériel reproductif ont été enrichies au cours du temps, avec des efforts importants chez les poissons, les oiseaux, les moutons, les lapins et les chevaux grâce aux financements obtenus par l’infrastructure CRB-Anim entre 2013 et 2022. Cet ensemble de collections constitue un potentiel important pour la gestion de la diversité génétique des races animales françaises. Comme indiqué par la FAO dans son plan d’action mondial, les programmes de conservation ex situ doivent être en synergie avec les mesures de conservation in situ afin d’aboutir aux meilleurs résultats possibles. En effet, les progrès effectués dans la création et le fonctionnement des collections cryoconservées offrent la possibilité de mobiliser des ressources génétiques anciennes pour régénérer de la variabilité dans les populations in situ (Danchin-Burge et al., 2011). Malheureusement, l’utilisation de ces ressources cryoconservées est encore assez faible. L’objectif de cet article est d’effectuer un bilan sur cette thématique des ressources génétiques cryoconservées et d’explorer leurs possibles utilisations afin de régénérer la diversité.
1. Dans quels cas utiliser les ressources génétiques cryoconservées ?
La FAO a identifié cinq objectifs justifiant la mise en place d’une cryobanque (FAO, 2021), qui constituent les cinq paragraphes de cette section.
1.1. Reconstitution d’une race disparue
Selon une enquête du projet européen IMAGE (IMAGE, 2019), la motivation principale de la cryoconservation des ressources génétiques animales est la possibilité de reconstituer une race en cas d’extinction. En effet, l’apparition de nouvelles pandémies ou de catastrophes naturelles pourrait décimer rapidement et massivement les populations animales. Par conséquent, la FAO a mis en place des recommandations sur la quantité de matériel génétique nécessaire pour reconstituer une race éteinte en fonction de la nature biologique du matériel stocké et de l’espèce considérée (FAO, 2012). Cependant, la reconstitution d’une population éteinte nécessite une grande quantité de matériel cryoconservé ainsi qu’une population receveuse avec un effectif génétique suffisamment grand et une méthodologie complexe de rétrocroisements afin de ne garder que le génome de la population à conserver et éliminer celui de la receveuse. La reconstitution d’une race reste donc un phénomène très ponctuel en raison de sa complexité. Par exemple, la FAO indique que pour reconstituer une race de ruminants en utilisant 25 mâles non apparentés où chacun dispose d’une cinquantaine de doses de semence cryoconservées, il est nécessaire d’avoir 200 femelles fondatrices et un taux de fécondation de 0,5. De plus, à chaque génération d’utilisation du matériel cryoconservé, il est nécessaire d’obtenir des femelles (50 % en moyenne) afin de pouvoir de nouveau effectuer le croisement suivant. Il faut donc effectuer beaucoup d’inséminations animales (encadré 1) à chaque génération pour s’assurer de produire suffisamment de femelles afin de ne pas perdre la variabilité de la population conservée. Le nombre de doses de semence disponibles dans une cryobanque peut devenir un facteur limitant. Notons également que certaines espèces présentent des cycles de reproduction longs, imposant un délai entre chaque génération de rétrocroisement, comme c’est le cas pour les bovins. En quatre générations, en moyenne, près de 94 % du génome de la population conservée est reconstitué. Les étapes de rétrocroisements pour la reconstitution d’une population éteinte avec du matériel cryoconservé sont illustrées avec la figure 2.

Figure 2. Étapes pour reconstituer une population éteinte à partir de semences cryoconservées.
La reconstitution est plus rapide pour les populations disposant d’embryons congelés. Par exemple, un cas concret d’utilisation d’embryons congelés de lapins a été rapporté dans la littérature pour la race Brun Marron de Lorraine (Joly et al., 1998 ; Boucher et al., 2007).
La reconstitution d’une population est donc une procédure longue et complexe, très coûteuse en matériel cryoconservé et, par ailleurs, n’est pas nécessairement l’unique objectif d’utilisation des collections.
1.2. Limiter la perte de diversité dans les populations sur pied
Même si une cryobanque ne conserve pas suffisamment de matériel pour recréer une race entièrement disparue, elle peut jouer un rôle essentiel dans la préservation et l’évolution des populations menacées, en intervenant avant leur extinction totale. La figure 3 montre comment on peut réintroduire les génotypes (figurés ici par la couleur de l’animal) d’individus anciens dans une population animale ayant perdu de la diversité génétique au cours du temps.
La diversité génétique est ici représentée par la couleur des silhouettes, dont la diversité a diminué au cours des générations de sélection.
Figure 3. Réutilisation d’anciens individus dans une population animale grâce à l’utilisation de leur semence congelée.
Différents travaux de simulation ont évalué l’efficacité de la réutilisation de semences d’anciens taureaux pour gérer la diversité génétique des populations contemporaines (Sonesson et al., 2002 ; Leroy et al., 2011 ; Doekes et al., 2018 ; Eynard et al., 2018). Trois paramètres importants ont été identifiés, ils sont résumés ici.
a. Surveillance de la consanguinité
Il est important de surveiller l’impact de la réutilisation de matériel reproductif ancien sur le niveau de consanguinité de la population. En effet la réutilisation d’un ancien reproducteur peut conduire à un accouplement avec ses propres descendants, ce qui augmenterait le nombre d’animaux consanguins dans la population et nuirait à ses possibilités d’évolution future. Il est donc indispensable de connaître les relations de parenté entre les animaux sur pied et les reproducteurs en cryobanque, soit par le suivi des généalogies, soit par génotypage.
Un autre facteur à considérer est l’échantillonnage des reproducteurs dans la cryobanque. Sonesson et al. (2002) ont montré que l’utilisation des collections en cryobanque serait plus efficace pour gérer la diversité génétique d’une population en conservation en choisissant les individus cryoconservés dans des générations différentes par rapport à la réutilisation d’individus cryoconservés d’une seule génération.
b. Un retard attendu sur les valeurs génétiques
Dans une population en cours de sélection, les animaux des générations anciennes présentent forcément un retard de performance par rapport à la génération en cours si l’objectif de sélection n’a pas changé. La réutilisation de ces individus peut donc impacter le progrès génétique de la population en sélection. Ce retard attendu est d’autant plus marqué que la population est soumise à une forte intensité de sélection et présente un progrès génétique rapide, comme chez certaines races laitières (Leroy et al., 2011). Toutefois, ce retard ne se manifesterait pas en cas de modification de l’objectif de sélection, où justement l’utilisation d’animaux de générations précédentes pourrait réintroduire des allèles perdus sous l’effet de la sélection passée.
c. Atteindre un équilibre entre diversité et progrès génétique
Doekes et al. (2018) ont étudié le potentiel des collections cryoconservées néerlandaises, constituées en 1990, pour gérer la diversité génétique de la race bovine laitière Holstein Friesian. Leurs résultats, s’appuyant sur des indices de diversité moléculaire et généalogique, montraient que l’utilisation de ces anciens taureaux pouvait augmenter la variabilité génétique de la population contemporaine. Concernant le progrès génétique, l’utilisation de ces taureaux n’aurait qu’un faible impact sur l’indice synthétique utilisé dans cette population (Total Merit Index), mais a permis un gain notable sur des caractères associés à la fertilité ou la santé de la mamelle.
Le cas d’une population sélectionnée a également été traité par Eynard et al. (2018) pour la race locale bovine néerlandaise Meuse-Rhin-Issel. À partir de l’analyse de données réelles et de simulations d’une génération de reproduction, l’étude a montré que les ressources génétiques ex situ présentaient un intérêt évident pour les races locales qui sont souvent des petites populations, soumises à une sélection moins intense. Notamment, l’utilisation conjointe de semences de taureaux anciens et de taureaux contemporains permettait une amélioration simultanée de la diversité génétique et du progrès génétique. L’utilisation des collections ex situ a permis de régénérer de la variabilité génétique, mais a également favorisé certains caractères spécifiques, comme la fertilité et la qualité de viande qui avaient été délaissées dans les programmes de sélection récents.
1.3. Réorientation des objectifs de sélection
Les collections cryoconservées peuvent se révéler très pertinentes lors de la réorientation des objectifs de sélection (p. ex. prise en compte de nouveaux caractères et/ou augmentation de la pondération d’un caractère dégradé au fur et à mesure de la sélection). Leroy et al. (2011) ont montré que la réutilisation de collections ex situ devenait plus pertinente dans le cas de changements majeurs dans les objectifs de sélection. Jacques et al. (2023a) ont également souligné ce phénomène dans le cas de la réutilisation réussie d’un taureau de race Abondance, près de 30 ans après sa naissance, et qui présentait des valeurs génétiques intéressantes sur des caractères de reproduction qui n’avaient été pris en compte que récemment dans l’objectif de sélection. C’est à ce jour l’une des rares études d’un cas réel de réutilisation avec cet objectif. De même, l’étude de Doekes et al. (2018) a révélé que les taureaux les plus anciens présentaient des avantages potentiels sur les caractères de fertilité et de santé. Ainsi, comme le soulignait l’étude par simulation de Leroy et al. (2011), bien que la valeur génétique des taureaux en cryobanque soit faible au regard des objectifs de sélection actuels, la collection ex situ néerlandaise constitue une ressource stratégique pour faire face à d’éventuels changements futurs d’objectifs, en raison de son potentiel à enrichir la variabilité génétique et à améliorer certains caractères spécifiques non pris en compte actuellement.
En conclusion, l’ensemble des études publiées montre que les ressources génétiques cryoconservées sont des ressources précieuses pour maintenir la diversité génétique et adapter les objectifs d’élevage à long terme, que ce soit pour les races en sélection ou pour les races locales menacées.
1.4. Croisement et création de nouvelles lignées
La FAO souligne que la conservation des ressources génétiques n’est pas fléchée exclusivement vers une utilisation au sein de la même population, mais pourrait aussi être utilisée pour le croisement (FAO, 2021). Par exemple, les collections ex situ d’une race pourraient être utilisées afin d’apporter certains caractères avantageux à une autre race. Cette approche pourrait aussi permettre la sauvegarde d’une population dont la taille efficace est extrêmement faible et qui est peu représentée en cryobanque. Finalement, différents matériels génétiques provenant de plusieurs races pourraient également être utilisés afin de créer une nouvelle race combinant des caractères intéressants. Cela nécessite une caractérisation fine des ressources génétiques afin de sélectionner les accessions les plus appropriées.
1.5. Utilisation pour la recherche
Les ressources génétiques cryoconservées sont également un matériel génétique très intéressant pour la recherche, notamment avec le développement de nouvelles méthodes d’analyses et de la génomique. Par exemple, la conservation de matériel reproductif peut aider au maintien de lignées expérimentales en restaurant certaines familles ou lignées (Thelie et al., 2019). De plus, la possibilité d’accéder à des individus anciens, et parfois les fondateurs de la race, peut être utile pour la gestion de la diversité des populations (Mercat et al., 2020). Il faut rappeler la nécessité d’avoir un couplage entre échantillons reproductifs et échantillons non reproductifs (tissus, ADN…) afin d’éviter la destruction d’échantillons de semence pour la caractérisation moléculaire de l’animal en collection. Cela diminuerait les stocks utiles à la production de nouveaux individus. Ainsi, le stockage de matériel dans les banques de gènes ne doit pas nécessairement se limiter au matériel reproductif, mais doit également tenir compte de collections non reproductives. La diversité du matériel disponible, et notamment des provenances et des pratiques associées, fait de ces collections un matériel de choix pour comprendre les mécanismes biologiques à l’œuvre, notamment dans les processus d’adaptation.
2. Exemples d’utilisation de ressources génétiques cryoconservées
2.1. Réintroduction de diversité génétique ciblée dans le génome
La variabilité génétique du chromosome Y en race bovine Holstein américaine avait quasiment disparu car plus de 99 % des taureaux utilisés pour l’insémination artificielle descendaient de seulement deux taureaux nés dans les années 1950 (Dechow et al., 2020). Cette réduction drastique de la diversité du chromosome Y pourrait impacter la fertilité des reproducteurs (Yue et al., 2014) et engendrer des problèmes dans la conduite d’élevage sur le long terme.
Les États-Unis, comme de nombreux pays, disposent de ressources génétiques stockées en cryobanque, comme celles du National Animal Germplasm Program (NAGP). Ces structures constituent un réservoir génétique précieux, enrichi grâce à des dépôts de semences par des entreprises d’insémination artificielle (Purdy et al., 2016). Ainsi, Dechow et al. (2020) ont utilisé des semences cryoconservées provenant de lignées mâles Holstein peu répandues dans la population contemporaine, remontant à la fin du XIXe siècle, pour produire des embryons in vitro. Les semences cryoconservées de deux taureaux portant un chromosome Y différent ont été utilisées avec des femelles contemporaines qui présentaient de bonnes valeurs génétiques. Cette gestion des plans d’accouplements a permis la naissance de plusieurs taureaux et génisses qui présentaient des valeurs génétiques proches de la moyenne de la population contemporaine, notamment avec des indices de fertilité supérieurs.
Ainsi, deux lignées de chromosomes Y datant des années 1880 et bien distinctes des lignées mâles présentes dans la population contemporaine ont été reconstituées. Cette étude est donc un exemple emblématique de la possibilité d’utiliser des ressources génétiques ex situ anciennes pour réintroduire une diversité génétique ciblée dans les génomes modernes. Dechow et al. (2020) soulignent que ces nouvelles lignées reconstituées pourront soutenir des travaux de recherche sur la variabilité et les fonctions du chromosome sexuel mâle. De plus, les semences des nouveaux taureaux obtenus à la suite de cette étude ont été commercialisées par des entreprises d’insémination artificielle afin de favoriser les efforts de régénération de la diversité génétique perdue au cours du temps.
Cette restauration de la diversité du chromosome Y démontre non seulement qu’il est possible de restaurer des lignées génétiques disparues, mais aussi que cela peut se faire sans compromettre les performances économiques dès lors que les femelles sont judicieusement choisies.
2.2. Régénération de diversité génétique dans des populations
a. Races locales dans un programme de conservation
Depuis les années 1980, un programme de conservation a été mis en place pour les races locales porcines françaises, dont l’un des principaux objectifs réside dans une gestion rigoureuse des accouplements et un suivi des populations in situ (Lenoir & Mercat, 2008). Dans cette optique, une étude rapporte un cas concret d’utilisation de semences de verrats pour gérer la variabilité en élevage dans deux races locales porcines, le Porc Blanc de l’Ouest et le Bayeux (Mercat et al., 2008). Ceci a démontré la complémentarité des outils de conservation in situ et ex situ. La Cryobanque nationale a joué un rôle essentiel dans cette stratégie, en conservant des stocks de semences anciennes qui ont été utilisées pour la première fois afin de gérer la diversité génétique de ces races.
Pour chacune des deux races, deux verrats en cryobanque ont été choisis en prenant en compte différents critères : l’appartenance des verrats à une lignée éteinte, l’apparentement des verrats avec les femelles actives de leur race, la morphologie et la sensibilité à l’halothane. Dans la race Porc Blanc de l’Ouest, quatre truies ont été choisies pour les inséminations animales, tandis que pour la race Bayeux, sept truies ont été inséminées. Ces femelles ont été sélectionnées en fonction de leur niveau de parenté avec les verrats issus de la Cryobanque nationale, le nombre de femelles actives par famille, la sensibilité à l’halothane ainsi que le stade physiologique attendu lors des inséminations. Les résultats après insémination ont montré un succès notable en race Porc Blanc de l’Ouest, avec 28 porcelets sevrés, dont 14 mâles qui ont soit été remis en élevage pour aider à la gestion de la diversité, soit envoyés en centre d’insémination artificielle pour produire à leur tour des doses de semences afin d’enrichir les stocks de la Cryobanque nationale. En revanche, les résultats ont été décevants pour la race Bayeux, avec uniquement une mise bas aboutissant à deux porcelets femelles. Divers facteurs pouvant expliquer cet échec sont soulignés, notamment une consanguinité élevée des truies inséminées, des problèmes sanitaires détectés à l’arrivée des femelles dans la porcherie et des signes d’agressivité entre elles.
Ainsi, l’utilisation de ressources génétiques ex situ a contribué à la gestion de la variabilité génétique au sein des populations locales porcines. Toutefois, ces travaux soulignent les difficultés rencontrées lors de l’insémination pour des races non sélectionnées et donc la nécessité d’avoir une bonne maîtrise des conditions d’élevage et des connaissances approfondies de la physiologie de la reproduction, notamment des femelles de races locales, pour optimiser les chances de succès.
b. Races locales soumises à la sélection
Un cas d’utilisation de ressources génétiques cryoconservées chez une race faisant partie d’un programme de sélection a été recensé dans la littérature (Jacques et al., 2023a). Cette étude examine l’utilisation de semence cryoconservée provenant d’un ancien taureau de race Abondance né en 1977, nommé Naif, et issu d’une lignée familiale disparue.
La semence cryoconservée de ce taureau a été réintroduite avec succès dans le schéma de sélection plus de 20 ans après sa première utilisation. Les résultats soulignent l’originalité génétique apportée par la réutilisation de cette ressource génétique. En effet, le taureau Naif était un individu génétiquement distinct de la population contemporaine, dont la réutilisation a permis de restaurer une partie de la variabilité perdue au cours du temps. Cependant, comme attendu, Naif présentait un fort retard en termes de performances laitières en raison du progrès génétique obtenu dans la race au cours des 20 dernières années de sélection. Ce retard des valeurs génétiques sur les caractères de production a été rapidement comblé par des accouplements raisonnés avec des vaches présentant un fort potentiel laitier. Après deux générations, les descendants issus de la réutilisation de la semence ancienne de Naif ne présentaient plus de différence significative de performance laitière avec les autres individus tout en ayant amélioré un caractère de reproduction. De plus, la réutilisation de ce taureau a permis une réduction de la consanguinité dans la population en évitant les accouplements entre individus apparentés, d’autant plus facilement que Naif était issu d’une lignée familiale éteinte. La réutilisation de la semence cryoconservée du taureau Naif a donc également permis la réintroduction d’une lignée disparue dans le schéma de sélection, montrant bien une régénération de la diversité de la race. Un exemple similaire a été décrit pour la race bovine autrichienne Murboden où l’utilisation de semences conservées en cryobanque a permis de ralentir l’accroissement de consanguinité dans la race (Berger et al., 2015).
Par conséquent, ces études démontrent l’efficacité des ressources ex situ pour enrichir la diversité génétique sans compromettre les performances. Elle souligne néanmoins la nécessité d’une gestion minutieuse des accouplements afin de maximiser les avantages de la réintroduction tout en limitant les risques de consanguinité et de retard des valeurs génétiques sur certains caractères sélectionnés.
3. Quelles sont les caractéristiques des collections françaises ?
3.1. Bilan des collections actuelles
a. Nombre de donneurs et types de ressources cryoconservées par espèce
La Cryobanque nationale française, créée en 1999, a pour objectif de regrouper et conserver sur le long terme l’ensemble du matériel reproductif des collections ex situ pour les espèces d’élevage. Actuellement, 22 espèces disposent déjà de matériel cryoconservé. Ces espèces proviennent de différents taxons avec notamment des mammifères (ruminants, porcs, lapins, ânes et chevaux), des oiseaux (poules, pintades et canards) et des espèces aquacoles (poissons, coquilles Saint-Jacques et huîtres). L’ensemble de ces espèces, représentées par un total de 274 races ou lignées, regroupe un total de 8 816 donneurs qui disposent déjà de matériel cryoconservé avec un total de 456 530 doses d’insémination. Cependant, le contenu des collections de la Cryobanque nationale est très variable selon les espèces et il est nécessaire de documenter régulièrement ces collections ex situ (Jacques et al., 2024). En effet, la semence cryoconservée n’est pas le seul matériel disponible en collections, bien que ce soit le type de ressources très majoritaire. Par exemple, l’embryon est le type de ressource principalement utilisé pour les collections de lapins. Pour les coqs et les pintades, en plus des semences cryoconservées, les collections peuvent se composer de spermes mélangés (c.-à-d. issus de plusieurs coqs) ou de cellules germinales primordiales. Un bilan du type de matériel disponible par espèce est représenté en figure 4 et illustre sa variabilité.

Figure 4. Répartition de la nature des ressources pour les différentes espèces présentes dans la Cryobanque nationale française (données 2022).
Jacques et al. (2024) ont travaillé sur le développement d’un cadre d’analyse pour caractériser la diversité des ressources génétiques présentes en cryobanque et ont appliqué cette méthodologie aux collections de mammifères ayant principalement de la semence cryoconservée dans la Cryobanque nationale. Pour les six espèces étudiées, la forte variation du nombre de races par espèce et du nombre de donneurs par race indique que la gestion de la diversité génétique ne peut pas suivre les mêmes stratégies en fonction de la race ou de l’espèce. De manière générale, les races locales disposent de moins de donneurs que les races à diffusion nationale et internationale. De plus, le nombre de doses disponibles dépend principalement de l’espèce et du contexte reproductif lié à l’utilisation des semences congelées. Par exemple, le nombre de doses est beaucoup plus élevé pour un taureau dont la collecte est relativement facile et l’utilisation des semences congelées est déjà effectuée en routine au sein de la filière, tandis que le nombre de doses pour un coq est plus limité en raison des difficultés de collecte au sein de l’espèce (environ deux mois pour obtenir 40 doses) (Blesbois et al., 2007). Ces facteurs entraînent des problématiques différentes pour l’utilisation des collections ex situ dans les populations contemporaines en fonction des espèces et des races. Par exemple, pour les populations locales, le nombre de donneurs est souvent faible, ce qui limite l’atteinte de l’objectif prioritaire de gestion de la diversité alors que ce nombre est élevé dans les grandes races mais n’est pas mis à profit pour la gestion de la variabilité car ce n’est souvent pas la priorité, face à l’exigence de progrès génétique.
Un bilan régulier de l’état des stocks des collections cryoconservées permet d’identifier les collections à enrichir en priorité lors de futures phases de collectes, mais également d’identifier les collections les plus intéressantes pour la gestion des populations animales in vivo sur le critère de la variabilité génétique. Les collections fortement déséquilibrées ne présentent pas le même potentiel pour la gestion des populations contemporaines en raison d’une disponibilité en ressources plus restreinte.
b. Motifs d’entrée en collection
Les motivations d’entrée en collection sont souvent associées à l’utilisation possible qui pourrait en être faite. La Cryobanque nationale a mis en place une classification des motifs d’entrée en collection, afin de pouvoir répondre à un grand nombre de situations. Ainsi, trois types principaux ont été définis (Danchin-Burge et al., 2006) : le type I correspond au matériel provenant d’une race menacée, le type II à celui issu d’individus présentant une ou plusieurs caractéristiques exceptionnelles (p. ex. génotypes extrêmes ou originaux, origines familiales rares) mais peu utilisés dans les schémas de sélection, et le type III correspond à des individus représentatifs de leur race à une période donnée. Un bilan du type de matériel disponible par espèce est présenté en figure 5.

Figure 5. Répartition des types I, II et III par espèces présentes dans la Cryobanque nationale (données 2022).
c. Disponibilité des métadonnées et des génotypes
La caractérisation des ressources génétiques ex situ est un élément primordial pour une gestion efficace des collections cryoconservées et pour leur future utilisation sur le terrain. Certaines métadonnées basiques sont indispensables lors de la mise en collection d’un échantillon, comme la race, l’identifiant de l’animal ou sa date de naissance, bien que celle-ci soit parfois absente. Cependant, d’autres données plus complètes pourraient également être très utiles pour la caractérisation et la mobilisation des collections ex situ. Ainsi, disposer des génotypes des individus avec du matériel reproductif pourrait permettre des analyses plus fines avant leur utilisation (variabilité locale au sein du génome, détection d’anomalie…). Actuellement, certaines races et filières disposent de bases de données moléculaires importantes qui pourraient favoriser l’identification de génotypes précieux à collecter pour la cryobanque. Cependant, pour d’autres espèces et pour certaines races menacées, la réalisation de génotypages est encore rare. De plus, certaines espèces comme l’âne ou les mollusques ne disposent pas de puces de génotypage standardisées.
Le développement d’une puce de génotypage (encadré 1) repose sur un consortium de futurs utilisateurs qui participe au choix des marqueurs. Les races à fort effectif ou présentant un grand intérêt économique vont donc avoir plus de poids dans le choix des marqueurs. Ceci entraîne un biais dans la pertinence des marqueurs de la puce pour la caractérisation et l’évaluation de certaines populations locales et à petits effectifs. De plus, la fabrication d’une nouvelle puce de génotypage n’est lancée que si un volume de génotypage annuel attendu est suffisamment élevé, ce qui est impossible pour des races locales. Aujourd’hui, la seule solution est que les races locales utilisent des puces développées à partir d’un ensemble de populations. Le projet européen IMAGE (https://www.imageh2020.eu/) a donc développé une puce multi-espèce dont l’informativité a été maximisée pour les races locales de six espèces très souvent présentes en cryobanque (p. ex. les espèces bovine, ovine, caprine, équine, porcine et le poulet) (Meyermans et al., 2023). La puce IMAGE possède un nombre de marqueurs variant de 8 000 à 12 000 selon l’espèce et offre un coût de génotypage faible (de 10 à 15 € par individu, sans compter l’extraction d’ADN), pour peu que la commande de puces soit suffisante. La concertation entre acteurs de la gestion de la diversité est donc importante pour minimiser les coûts, et proposer une puce multi-espèce permet d’atteindre plus facilement les volumes nécessaires pour profiter de l’économie d’échelle.
Le développement de nouvelles données « -omiques » offre de nouvelles perspectives pour la caractérisation fonctionnelle des ressources génétiques ex situ. Par exemple, l’analyse de données d’expression qui permet d’identifier des QTL d’expression (c.-à-d. eQTL) expliquant les variations du niveau d’expression des gènes, ouvrirait des opportunités pour une évaluation fonctionnelle des ressources génétiques. De même, l’ensemble des progrès effectués sur les marques épigénétiques ou les nouvelles méthodes de séquençage pourraient permettre des caractérisations plus spécifiques des ressources génétiques.
Le progrès et le développement de l’ensemble de ces nouvelles données « -omiques » ouvrent donc de nombreuses perspectives d’études pour la caractérisation et l’évaluation du potentiel des ressources génétiques dans les populations domestiques.
3.2. Point d’attention : gestion des anomalies génétiques dans les collections
Bien que l’utilisation de collections cryoconservées permette la réintroduction d’allèles favorables perdus au cours du temps dans les populations in situ, il est également envisageable que la réutilisation d’anciens individus conduise à la réintroduction d’allèles défavorables qui ont été éliminés de la race au cours des dernières années ou décennies. Ce constat est particulièrement vrai pour les allèles responsables d’anomalies génétiques (affections héréditaires) dans différentes populations. La littérature rapporte différents exemples de populations où des programmes d’éradication d’anomalies ont été mis en place et dont il est nécessaire de tenir compte pour les collections de la Cryobanque nationale française.
Chez les petits ruminants, l’exemple le plus notable en France est celui de la tremblante (Barillet et al., 2004, 2016 ; Palhière et al., 2004). La tremblante est une maladie létale qui affecte le système nerveux et la locomotion des petits ruminants (ESST : encéphalopathie spongiforme subaiguë transmissible). Chez les ovins, la sensibilité à la tremblante dite « classique » est caractérisée par cinq principaux variants issus de différentes mutations au niveau de trois codons du gène codant la protéine PrP (variants ARR, ARQ, ARH, AHQ et VRQ). Les animaux de génotype homozygote ARR/ARR sont résistants, les animaux hétérozygotes ARR/ARQ sont semi-résistants, les homozygotes ARQ/ARQ sont sensibles et les animaux porteurs d’au moins un allèle VRQ sont hypersensibles. Les directives nationales ont conduit à sélectionner l’allèle de résistance ARR et à éliminer les allèles de sensibilité. Dans les années 2000, un programme d’éradication de cette anomalie a été déployé dans les différents schémas de sélection en s’appuyant sur des données de génotypage, afin de diffuser des béliers homozygotes ARR/ARR. Cette stratégie a permis de réduire significativement l’incidence de la maladie dans les troupeaux français. Cependant, quatre béliers porteurs des allèles de sensibilité ont été conservés par la Cryobanque nationale afin d’éviter la perte de certaines origines familiales (p. ex. objectif du type II), les allèles de sensibilité étant fréquents dans certaines populations lors du démarrage du programme.
Il serait important de connaître le génotype des individus entrant en cryobanque pour les anomalies connues et bien identifiées dans les populations, car leur utilisation ultérieure pourrait avoir des conséquences importantes. Nous pouvons citer l’exemple de l’anomalie BLAD (Bovine leukocyte adhesion deficiency) qui engendre une mortalité précoce dans les populations Holstein et des coûts importants pour les éleveurs. Lors de l’identification de cette anomalie dans les années 1990 (Kehrli et al., 1990), les taureaux porteurs de la mutation ont été retirés de la reproduction afin d’endiguer la propagation de cette affection. Cette stratégie de contrôle de l’anomalie BLAD basée sur le génotypage des individus et le choix des accouplements s’est avérée efficace (Nagahata, 2004 ; Boichard et al., 2016b). En effet, depuis 1997, tous les nouveaux reproducteurs sont non porteurs de l’anomalie, l’évolution de la fréquence de l’allèle BL responsable de l’anomalie BLAD chez les veaux passe donc de 4 % en 1997 à moins de 1 % en 2010 (Boichard et al., 2016a). Cependant, les taureaux actuellement en cryoconservation ne sont pas tous renseignés pour cette anomalie. L’importance du couplage entre échantillons reproductifs et échantillons non reproductifs apparaît encore une fois comme essentiel étant donné que certaines anomalies peuvent être identifiées après dépôt de matériel en cryobanque.
Ces différents constats révèlent l’importance de la caractérisation fine des ressources génétiques ex situ avant leur utilisation. Néanmoins, s’interdire d’utiliser des individus avec de la semence cryoconservée mais porteuse d’une anomalie pour la gestion de la diversité génétique globale serait regrettable. Il est donc primordial de caractériser finement les ressources génétiques disponibles dans les collections ex situ afin d’orienter les choix. Si un animal est porteur d’anomalies mais présente un intérêt non négligeable pour la gestion de la variabilité, l’utilisateur doit mettre en place un suivi spécifique pour éviter de réintroduire l’allèle défavorable, par exemple en passant par des plans d’accouplements raisonnés. L’utilisation de ressources génétiques pour la gestion de la variabilité génétique doit donc tenir compte du programme d’élevage actuel, mais également des phénomènes passés qui ont pu affecter la structure génétique de la population.
4. Comment utiliser les ressources génétiques ex situ ?
4.1. Un nouvel indicateur pour choisir les individus en collections sur le critère de la diversité
Nous avons montré plus haut que l’utilisation des collections ex situ est un outil pertinent pour la gestion de la diversité des populations animales en sélection et/ou conservation. Il est cependant nécessaire d’évaluer le potentiel de ces collections avant de pouvoir les utiliser. Par conséquent, un nouvel indicateur appelé IDI, pour Index of Diversity Impact, a été développé pour mesurer l’impact que pourrait avoir l’utilisation des collections ex situ sur la variabilité de la race concernée, afin d’évaluer et de comparer le potentiel de diversité des collections selon les races ou les espèces (Jacques et al., 2022, 2024). L’IDI est calculé selon l’équation suivante :
Avec la parenté moyenne entre les individus en cryobanque et les femelles de la population actuelle et la parenté moyenne entre les mâles et les femelles de la population actuelle.
Si une collection présente un IDI négatif, son utilisation diminuera la parenté globale de la population actuelle. A contrario, si une collection présente un IDI positif, son utilisation risquerait d’augmenter la parenté globale de la population contemporaine. Les valeurs d’IDI sont calculées individuellement pour chaque donneur ce qui permet de choisir les semences les plus intéressantes pour la gestion de la variabilité génétique de la population in situ.
L’IDI permet donc d’orienter le choix des ressources génétiques ex situ les plus utiles pour régénérer de la diversité dans les populations. Pour les races en conservation, l’utilisation de donneurs présentant des valeurs d’IDI très négatives est une stratégie envisageable. Pour les populations sélectionnées, bien que le choix des ressources génétiques ex situ à réintroduire ne soit pas uniquement basé sur des critères de variabilité génétique, l’IDI peut apporter des informations supplémentaires sur l’impact à attendre à la génération suivante.
Ce nouvel indice est élaboré à partir des données généalogiques et peut donc être approximatif dans les populations où les généalogies sont peu fiables ou limitées, c’est par exemple le cas de certaines races locales. Cependant, l’apport des données moléculaires pourrait permettre de calculer un IDI moléculaire plus précis, à condition de disposer des données moléculaires des individus en cryobanque mais également de disposer d’un échantillonnage représentatif des cohortes mâles et femelles de la population contemporaine, ce qui peut représenter un frein financier pour certaines races qui ne génotypent pas beaucoup d’individus. La mise en place de ce nouvel indice révèle l’importance d’un partage des données (généalogiques et moléculaires) des populations contemporaines avec les gestionnaires de cryobanque afin de favoriser une utilisation efficace des ressources génétiques ex situ par la suite.
4.2. Stratégies pour l’utilisation des ressources génétiques cryoconservées
L'utilisation des ressources génétiques cryoconservées constitue un levier stratégique pour enrichir et préserver la diversité génétique, tant dans les populations sélectionnées que celles en conservation. Pour les populations soumises à la sélection, l’utilisation de ressources génétiques cryoconservées au sein des schémas de sélection vise principalement à enrichir la variabilité génétique additive tout en limitant l’impact sur les valeurs génétiques des caractères sélectionnés. L’introduction ponctuelle d’individus cryoconservés, choisis principalement en fonction de leurs valeurs génétiques estimées (EBV), permet de réintroduire de la variabilité dans le schéma de sélection sans impacter le progrès génétique. Cette approche se révèle particulièrement efficace en cas de changement d’objectif de sélection (Jacques et al., 2025a). Pour les populations en conservation, l’utilisation régulière de ces ressources contribue à maintenir les allèles rares, à limiter la consanguinité et à renforcer l’hétérozygotie (Jacques et al., 2025a). L’application d’algorithmes d’optimisation tels que l’Optimal Contribution Selection (OCS) (Meuwissen, 1997) maximise l’efficacité de cette gestion en déterminant les contributions génétiques de chaque individu afin de préserver au mieux la diversité. Ces stratégies soulignent l’importance d’une cryobanque suffisamment fournie pour répondre aux enjeux de conservation et de durabilité des populations animales.
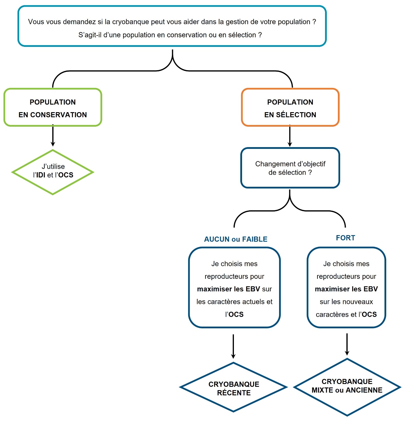
La figure 6 récapitule les différents cas d’utilisation des ressources génétiques cryoconservées pour la gestion des populations in situ en fonction de l’objectif de l’utilisateur, de différents critères de choix pour les individus ayant du matériel cryoconservé et de la méthode à mettre en œuvre pour optimiser la restauration de la diversité dans les populations.
Les losanges correspondent aux recommandations d’utilisation des collections cryoconservées. IDI : Index of Diversity Impact, EBV : Estimated Breeding Values, OCS : Optimal Contribution Selection.
Figure 6. Logigramme des recommandations d’utilisation des ressources génétiques ex situ.
Quelle que soit la population étudiée (race en sélection ou avec un programme de conservation), une utilisation rationnelle sur plusieurs générations des ressources génétiques cryoconservées n'est possible qu’avec une gestion efficace et durable des collections de matériel. Les recommandations d’enrichissement des collections seront donc d’autant plus efficaces si elles tiennent compte des utilisations à prévoir.
5. Quelles conséquences pour les stratégies d’enrichissement des collections cryoconservées ?
a. Populations sélectionnées
Pour les races soumises à la sélection, la constitution et l’enrichissement des collections cryoconservées doivent privilégier des individus relativement récents afin d’éviter un décalage trop important des valeurs génétiques par rapport aux reproducteurs contemporains. Le stockage d’un grand nombre d’individus issus des générations les plus récentes permet de s’assurer de capturer une plus grande diversité génétique et de maximiser la probabilité d’y trouver du matériel pertinent pour les programmes de sélection dans le futur. En revanche, l’utilisation de matériel génétique ancien risque d’induire un retard génétique et d’entraver le progrès génétique global, mais pourrait se révéler pertinente pour des projets de recherche ou dans certains cas particuliers (p. ex. changement fort d’objectif de sélection, traçage d’anomalie génétique). Par conséquent, une gestion dynamique des collections, où les stocks sont régulièrement mis à jour avec des reproducteurs récents, apparaît comme une stratégie optimale pour les races en sélection (Jacques et al., 2025b). Au niveau de la Cryobanque nationale française, la caractérisation des ressources de type II et III montre que les collections s’approchent de ces recommandations, même si des efforts sont encore à faire dans certaines espèces pour avoir un enrichissement régulier des collections ex situ.
b. Populations disposant d’un programme de conservation
Pour les races en conservation, l’objectif principal étant d’éviter une perte trop rapide de diversité génétique, les collections cryoconservées doivent contenir un nombre important d’individus, notamment des reproducteurs issus d’anciennes générations (Jacques et al., 2025b). Une cryobanque avec une large représentation de lignées pourrait faciliter la gestion des accouplements et assurer la préservation à long terme de la variabilité génétique de ces populations vulnérables. Ainsi, un enrichissement continu des stocks avec des individus contemporains permettrait d’obtenir des collections diversifiées pour les races en conservation et serait une stratégie favorable sur le long terme.
c. Facteurs économiques et techniques impactant la constitution des collections
Bien que le potentiel des ressources génétiques cryoconservées soit maintenant avéré, leur utilisation et surtout leur conservation peuvent s’avérer coûteuses et nécessitent une grande organisation opérationnelle pour les gestionnaires de populations et les éleveurs. En effet, la facilité de conservation et d’utilisation de la semence congelée (principale ressource cryoconservée) varie fortement selon les espèces et les filières. Cette hétérogénéité s’explique par le niveau de maîtrise des techniques de cryoconservation, mais aussi par les particularités biologiques de chaque espèce. L’espèce bovine est déjà très familiarisée avec la cryoconservation étant donné que l’insémination artificielle en semence congelée est utilisée en routine de longue date pour les races laitières (Lonergan, 2018). Les races caprines laitières à fort intérêt commercial, telles que l’Alpine et la Saanen, sont dans le même cas. En revanche, pour les autres espèces et races, l’utilisation de la semence congelée reste bien plus marginale et se limite souvent à des usages très ponctuels. Par conséquent, l’insémination avec de la semence fraîche ou les accouplements naturels restent encore les méthodes les plus utilisées.
Chez les porcs, la congélation et la décongélation de la semence impactent la fertilité et s’avèrent plus coûteuses que l’utilisation de semence fraîche lors des inséminations artificielles des truies (Waberski et al., 2019). De même, l’insémination artificielle chez les ovins est généralement réalisée via un dépôt de semence fraîche au niveau du col de l’utérus, en particulier dans les races laitières. En revanche, l’utilisation de semence cryoconservée chez la brebis nécessite une laparoscopie, opération chirurgicale qui permet le dépôt de la semence directement dans les cornes utérines via une incision de l'abdomen. À ce jour, il s’agit de la seule méthode connue pour obtenir de bons résultats avec de la semence congelée (Souza et al., 1994 ; Cseh et al., 2012). Cette procédure chirurgicale est lourde pour l’animal et se révèle être un frein pour l’utilisation des ressources génétiques ex situ chez les ovins.
Au-delà des verrous techniques, l’utilisation et le stockage des ressources génétiques ex situ a un impact financier important. Par exemple, pour effectuer un dépôt de semences à la Cryobanque nationale, un reproducteur doit être identifié, puis transporté dans un centre de collecte agréé où il effectuera une phase de quarantaine ainsi que des contrôles sanitaires avant d’être collecté. Les doses de semences produites devront subir des contrôles qualité avec des tests de viabilité et motilité des spermatozoïdes avant et après congélation, avant d’être envoyées en collections. Ce processus est long et coûteux, de l’ordre de plusieurs milliers d’euros par donneur. Les filières ont mis en place différentes stratégies pour essayer d’enrichir les collections. Par exemple l’IFIP, Institut du porc, achète les verrats de races locales pour dédommager l’éleveur et s’assurer de l’enrichissement des collections cryoconservées porcines. Le projet d’infrastructure CRB-Anim, clôturé en 2022, a permis de constituer ou d’enrichir les collections ex situ de toutes les espèces d’élevage, notamment pour les poissons, et d’augmenter la proportion de races locales en collection. CRB-Anim a reçu 11 M€ de l’ANR dans le cadre du premier Programme Investissements d’Avenir pour les Infrastructures Nationales en biologie et santé, dont près de 2 M€ ont été consacrés à l’enrichissement des collections de la Cryobanque nationale française. Les frais de stockage sont pris en charge par une dotation du Ministère chargé de l’agriculture, mais les frais de collecte doivent être couverts par les déposants, principalement dans le cadre de projets régionaux ou de projets de recherche. Une partie des frais de fonctionnement est couverte par une dotation infrastructure d’INRAE, pour la certification et pour les sites miroirs hébergés par INRAE. Les capacités d’enrichissement des collections dépendent donc des ressources financières des filières, qui varient selon les espèces. L’optimisation de la cryoconservation des ressources génétiques a été modélisée à l’échelle européenne sur la base des coûts déclarés par les cryobanques interrogées dans le cadre du projet européen IMAGE (programme H2020 contrat 677353) en considérant le nombre de races cryoconservées comme le critère d’optimisation (De Oliveira Silva et al., 2019). Il a ainsi été montré qu’une plus grande coopération entre les cryobanques européennes, avec une redistribution des collections entre cryobanques, pourrait diminuer le coût total, mais cela n’est pas forcément cohérent avec les politiques nationales. À l’échelle nationale, l’optimisation a été réalisée dans le cas de l’Espagne qui compte 19 cryobanques (De Oliveira Silva et al., 2021), le cas de la France ne se prêtait pas à cette étude puisqu’elle a déjà une seule cryobanque pour toutes les espèces et races.
La conservation du patrimoine zoogénétique national est une mission d’intérêt public, le modèle économique ne prévoit pas une forte contribution de recettes. La distribution des semences conservées est en effet gratuite lorsqu’elle répond aux objectifs stratégiques de la cryobanque, moyennant la prise en charge des frais de transport par l’utilisateur ; seules les demandes de sortie motivées par une utilisation commerciale sont facturées. Donc la durabilité économique relève bien d’une politique publique, soutenue par la participation à des projets de recherche.
Conclusion
Le développement de banques de gènes et la conservation des ressources génétiques animales se sont répandus dans de nombreux pays à partir des années 1980. Les ressources génétiques cryoconservées pourraient être utilisées pour gérer la variabilité des populations, mais cette opportunité est finalement rarement exploitée. Pour envisager une utilisation de ces ressources, il est nécessaire d’effectuer et de diffuser des bilans réguliers des collections ex situ comme le fait la Cryobanque nationale française. L’utilisation des ressources génétiques ex situ dépendra principalement du type de programme de gestion des populations et sera très différente entre une population en sélection ou une population en conservation. Ce constat impacte également les stratégies d’enrichissement des collections cryoconservées. En effet, une stratégie optimale de stockage des ressources génétiques ex situ nécessite un enrichissement des cryobanques adapté aux besoins futurs des différentes populations animales.
Étant donné que les ressources génétiques animales cryoconservées sont encore très peu utilisées dans le monde de l’élevage, il est nécessaire de communiquer et de valoriser l’intérêt potentiel de ces collections ex situ. Les interlocuteurs concernés ne sont pas forcément les mêmes que ceux de la communauté scientifique. Ainsi, il faut atteindre les différents acteurs des filières d’élevage, et notamment les éleveurs et les gestionnaires des populations qui sont plus susceptibles d’encourager l’utilisation des ressources génétiques cryoconservées dans leurs races. Pour assurer une communication efficace vers les acteurs du monde de l’élevage, la Cryobanque nationale publie annuellement une Lettre de la Cryobanque qui est envoyée à tous les déposants ainsi qu’à un maximum d’acteurs de la gestion génétique. Les différents membres du GIS assurent aussi un relais primordial entre la Cryobanque nationale et les interlocuteurs qu’ils représentent. Il est également essentiel de varier les supports et de faire preuve d’originalité. La bande dessinée, par exemple, est un excellent moyen de transmettre un message de façon ludique et accessible. Grâce à son format narratif et illustré, elle capte l’attention, facilite la compréhension, tout en rendant le contenu plus mémorisable. Des travaux ont déjà été retranscrits sous forme de bande dessinée et utilisés comme support de communication afin de toucher un plus large public (Jacques et al., 2023b, 2023c). De nouvelles initiatives devraient être menées pour communiquer plus largement sur cette thématique.
Contribution des auteurs
AJ, GR et MTB ont contribué aux réflexions sur le contenu de cet article. AJ a rédigé la première version de ce manuscrit. AJ, DD, GR et MTB ont contribué à la rédaction du manuscrit. Tous les auteurs ont lu et approuvé le manuscrit final.
Remerciements
Les auteurs remercient les éditeurs de la revue INRAE Productions Animales pour leur invitation à la suite des Carrefours de l’innovation agronomique « Élevages herbivores : les apports de la biodiversité, des sols aux territoires ». Les auteurs tiennent à remercier l’Institut de l’Élevage (Idele), l’Institut français du porc (IFIP), la Société Centrale Canine (SCC), ainsi qu’INRAE pour le financement du doctorat d’Alicia Jacques. Nous remercions également INRAE et AgroParisTech, ainsi que le projet GenResBridge (qui a reçu un financement issu du programme de recherche et d'innovation Horizon 2020 de l’Union européenne dans le cadre de la convention de subvention n° 817580) qui ont partiellement financé des travaux cités dans cette synthèse.
Notes
- 1. Cet article est issu d’une présentation aux Carrefours de l’innovation agronomique (« Élevages herbivores : les apports de la biodiversité, des sols aux territoires »), le 12 décembre 2024 à Rennes. https://ciag.hub.inrae.fr/les-carrefours-de-l-innovation/elevages-herbivores-les-apports-de-la-biodiversite-des-sols-aux-territoires
Références
- Barillet, F., Lagriffoul, G., Marnet, P.-G., Larroque, H., Rupp, R., Portes, D., Bocquier, F., & Astruc, J.-M. (2016). Objectifs de sélection et stratégie raisonnée de mise en œuvre à l’échelle des populations de brebis laitières françaises. INRA Productions Animales, 29(1), 19. https://doi.org/10.20870/productions-animales.2016.29.1.2514
- Barillet, F., Palhiere, I., Astruc, J. M., Brochard, M., Baelden, M., Aguerre, X., Fidelle, F., Arranz, J. M., Belloc, J. P., Briois, M., Fregeat, G., Soulas, C., Andreoletti, O., Corbiere, F., & Schelcher, F. (2004). Le programme français d’éradication de la tremblante du cheptel ovin fondé sur l’utilisation de la génétique. INRAE Productions Animales, 17(HS), 87-100. https://doi.org/10.20870/productions-animales.2004.17.HS.3633
- Berger, B., Eaglen, S., Sölkner, J., & Fürst-Waltl, B. (2015). Conservation and Sustainable Development of Murboden Cattle in Austria. [Oral communication]. 66th Annual Meeting of the European Federation of Animal Science, Varsaw. https://docs.eaap.org/boa/2015_Warsaw_EAAP_Book_Abstracts.pdf
- Blackburn, H. D. (2004). Development of national animal genetic resource programs. Reproduction, Fertility and Development, 16(2), 27‑32. https://doi.org/10.1071/RD03075
- Blackburn, H. D. (2018). Biobanking Genetic Material for Agricultural Animal Species. Annual Review of Animal Biosciences, 6(1), 69‑82. https://doi.org/10.1146/annurev-animal-030117-014603
- Blesbois, E., Seigneurin, F., Grasseau, I., Limouzin, C., Besnard, J., Gourichon, D., Coquerelle, G., Rault, P., & Tixier-Boichard, M. (2007). Semen cryopreservation for ex situ management of genetic diversity in chicken: Creation of the French avian cryobank. Poultry Science, 86(3), 555‑564. https://doi.org/10.1093/ps/86.3.555.
- Boichard, D., Grohs, C., Danchin-Burge, C., & Capitan, A. (2016a). Les anomalies génétiques : Définition, origine, transmission et évolution, mode d’action. INRA Productions Animales, 29(5), 297‑306. https://doi.org/10.20870/productions-animales.2016.29.5.2997
- Boichard, D., Grohs, C., Michot, P., Danchin-Burge, C., Capitan, A., Genestout, L., Barbier, S., & Fritz, S. (2016b). Prise en compte des anomalies génétiques en sélection : le cas des bovins. INRA Productions Animales, 29(5), 351‑358. https://doi.org/10.20870/productions-animales.2016.29.5.3003
- Boucher, S., Menigoz, J. J., Salvetti, P., Joly, T., Arnold, J., & Hurtaud, J. (2007). Comparaison phénotypique de lapins de race Brun Marron de Lorraine issus d’embryons congelés en 1992 avec des lapins de la même population vivant en 2007 [Communication]. 12e Journées de la Recherche Cunicole, Le Mans.
- Brito, L. F., Bedere, N., Douhard, F., Oliveira, H. R., Arnal, M., Peñagaricano, F., Schinckel, A. P., Baes, C. F., & Miglior, F. (2021). Review: Genetic selection of high-yielding dairy cattle toward sustainable farming systems in a rapidly changing world. Animal, 15, 100292. https://doi.org/10.1016/j.animal.2021.100292
- Clay, N., Garnett, T., & Lorimer, J. (2020). Dairy intensification: Drivers, impacts and alternatives. Ambio, 49(/1), 35‑48. https://doi.org/10.1007/s13280-019-01177-y
- Cseh, S., Faigl, V., & Amiridis, G. S. (2012). Semen processing and artificial insemination in health management of small ruminants. Animal Reproduction Science, 130(3-4), 187‑192. https://doi.org/10.1016/j.anireprosci.2012.01.014
- Danchin-Burge, C., Coudurier, B., Bibe, B., & Gastinel, P. L. (2006). État des collections patrimoniales après cinq ans de fonctionnement de la Cryobanque Nationale. [Conférence]. 13e Rencontres autour des Recherches sur les Ruminants, Paris. https://journees3r.fr/textes3r/20060806-etat-des-collections-patrimoniales-apres-cinq-ans-de-fonctionnement-de-la-cryobanque-nationale/
- Danchin-Burge, C., Hiemstra, S. J., & Blackburn, H. (2011). Ex situ conservation of Holstein-Friesian cattle: Comparing the Dutch, French, and US germplasm collections. Journal of Dairy Science, 94(8), 4100‑4108. https://doi.org/10.3168/jds.2010-3957
- Danchin-Burge, C., Leroy, G., Brochard, M., Moureaux, S., & Verrier, E. (2012). Evolution of the genetic variability of eight French dairy cattle breeds assessed by pedigree analysis. Journal of Animal Breeding and Genetics, 129(3), 206‑217. https://doi.org/10.1111/j.1439-0388.2011.00967.x
- Dechow, C. D., Liu, W. S., Specht, L. W., & Blackburn, H. (2020). Reconstitution and modernization of lost Holstein male lineages using samples from a gene bank. Journal of Dairy Science, 103(5), 4510‑4516. https://doi.org/10.3168/jds.2019-17753
- De Oliveira Silva, R., Ahmadi, B. V., Hiemstra, S. J., & Moran, D. (2019). Optimizing ex situ genetic resource collections for European livestock conservation. Journal of Animal Breeding and Genetics, 136(1), 63‑73. https://doi.org/10.1111/jbg.12368
- De Oliveira Silva, R., Cortes Gardyn, O., Hiemstra, S.-J., Oliveira Marques, J. G., Tixier-Boichard, M., & Moran, D. (2021). Rationalizing ex situ collection of reproductive materials for endangered livestock breed conservation. Ecological Economics, 181, 106916. https://doi.org/10.1016/j.ecolecon.2020.106916
- Doekes, H. P., Veerkamp, R. F., Bijma, P., Hiemstra, S. J., & Windig, J. (2018). Value of the Dutch Holstein Friesian germplasm collection to increase genetic variability and improve genetic merit. Journal of Dairy Science, 101(11), 10022‑10033. https://doi.org/10.3168/jds.2018-15217
- Eynard, S. E., Windig, J. J., Hulsegge, I., Hiemstra, S.-J., & Calus, M. P. L. (2018). The impact of using old germplasm on genetic merit and diversity—A cattle breed case study. Journal of Animal Breeding and Genetics, 135(4), 311‑322. https://doi.org/10.1111/jbg.12333
- FAO. (2012). Cryoconservation of animal genetic resources. FAO Animal Production and Health Guidelines No. 12.
- FAO. (2015). The Second Report on the State of the World’s Animal Genetic Resources for Food and Agriculture, edited by B. D. Scherf and D. Piling. FAO Commission on Genetic Ressources for Food and Agriculture. https://openknowledge.fao.org/server/api/core/bitstreams/cb3cd3d4-1c97-49e9-b9e6-c6344ad121c4/content
- FAO. (2021). Draft practical guide on innovations in cryoconservation of animal genetic resources. FAO Commission on Genetic Ressources for Food and Agriculture. https://openknowledge.fao.org/server/api/core/bitstreams/4f2b1fa5-3ca6-4eb7-b702-787fe519e393/content
- Groeneveld, E. (2005). A world wide emergency programme for the creation of national genebanks of endangered breeds in animal agriculture. Animal Genetic Resources Information, 36, 1‑6. https://doi.org/10.1017/S1014233900005526
- Harris, D. L., & Newman, S. (1994). Breeding for profit: Synergism between genetic improvement and livestock production (a review). Journal of Animal Science, 72(8), 2178‑2200. https://doi.org/10.2527/1994.7282178x
- IMAGE. (2019). Ethical considerations regarding the choice of breeds for cryoconservation (Deliverable D9.3). Innovative Management of Animal Genetic Resources. https://www.imageh2020.eu/deliverable/D9.3.pdf
- Jacques, A., Duclos, D., Danchin, C., Mercat, M.-J., Tixier-Boichard, M., & Restoux, G. (2023c). Cryopreserved genetic resources: Help for managing the genetic diversity of animal populations? Zenodo. https://doi.org/10.5281/ZENODO.8369756
- Jacques, A., Duclos, D., Danchin-Burge, C., Mercat, M.-J., Tixier-Boichard, M., & Restoux, G. (2022). IDI: An index to assess the usefulness of cryopreserved collections for the management of animal genetic diversity [Communication]. 12th World Congress on Genetics Applied to Livestock Production, Rotterdam. https://hal.inrae.fr/hal-03807013
- Jacques, A., Duclos, D., Danchin-Burge, C., Mercat, M.-J., Tixier-Boichard, M., & Restoux, G. (2024). Assessing the potential of germplasm collections for the management of genetic diversity: the case of the French National Cryobank. Peer Community Journal, 4, e13. https://doi.org/10.24072/pcjournal.369
- Jacques, A., Leroy, G., Rognon, X., Verrier, E., Tixier-Boichard, M., & Restoux, G. (2023a). Reintroducing genetic diversity in populations from cryopreserved material: the case of Abondance, a French local dairy cattle breed. Genetics Selection Evolution, 55(1), 28. https://doi.org/10.1186/s12711-023-00801-6
- Jacques, A., Leroy, G., Rognon, X., Verrier, E., Tixier-Boichard, M., & Restoux, G. (2023b). Use of cryopreserved semen from an ancient bull: A way to manage the genetic diversity of a local breed? Zenodo. https://doi.org/10.5281/ZENODO.8102753
- Jacques, A., Tixier-Boichard, M., & Restoux, G. (2025a). Optimising the Use of Cryopreserved Genetic Resources for the Selection and Conservation of Animal Populations. Journal of Animal Breeding and Genetics, jbg,70000. https://doi.org/10.1111/jbg.70000
- Jacques, A., Tixier-Boichard, M., & Restoux, G. (2025b). Managing the genetic diversity of animal populations using cryobanks: Optimizing the constitution of ex situ collection? BioRxiv. https://doi.org/10.1101/2025.02.19.638995
- Joly, T., De Rochambeau, H., & Renard, J.-P. (1998). Établissement d’une cryobanque d’embryons pour la conservation ex situ de la diversité génétique chez le lapin : Aspects pratiques. Genetics Selection Evolution, 30(S1), S259. https://doi.org/10.1186/1297-9686-30-S1-S259
- Kehrli, M. E., Schmalstieg, F. C., Anderson, D. C., Van Der Maaten, M. J., Hughes, B. J., Ackermann, M. R., Wilhelmsen, C. L., Brown, G. B., Stevens, M. G., & Whetstone, C. A. (1990). Molecular definition of the bovine granulocytopathy syndrome: Identification of deficiency of the Mac-1 (CD11b/CD18) glycoprotein. American Journal of Veterinary Research, 51(11), 1826-1836. https://doi.org/10.2460/ajvr.1990.51.11.1826
- Lenoir, H., & Mercat, M.-J. (2008). Bilan des effectifs, des performances de reproduction et de la variabilité génétique des 6 races locales. TechniPorc, 31(3), 15‑22. https://ifip.asso.fr/documentations/7632-bilan-des-effectifs-des-performances-de-reproduction-et-de-la-variabilite-genetique-des-6-races-locales/
- Leroy, G., Danchin-Burge, C., & Verrier, E. (2011). Impact of the use of cryobank samples in a selected cattle breed: A simulation study. Genetics Selection Evolution, 43(1), 36. https://doi.org/10.1186/1297-9686-43-36
- Lonergan, P. (2018). Review: Historical and futuristic developments in bovine semen technology. Animal, 12, s4‑s18. https://doi.org/10.1017/S175173111800071X
- Mara, L., Casu, S., Carta, A., & Dattena, M. (2013). Cryobanking of farm animal gametes and embryos as a means of conserving livestock genetics. Animal Reproduction Science, 138(1), 25‑38. https://doi.org/10.1016/j.anireprosci.2013.02.006
- Mariante, A. da S., Albuquerque, M. do S. M., Egito, A. A., McManus, C., Lopes, M. A., & Paiva, S. R. (2009). Present status of the conservation of livestock genetic resources in Brazil. Livestock Science, 120(3), 204‑212. https://doi.org/10.1016/j.livsci.2008.07.007
- MASA. (2023). Races menacées d’abandon pour l’agriculture. Ministère de l’Agriculture et de la Souveraineté alimentaire, consulté le 11 juin 2025. https://agriculture.gouv.fr/races-menacees-dabandon-pour-lagriculture
- Mercat, M.-J., Labrune, Y., Feve, K., Ferchaud, S., Lenoir, H., & Riquet, J. (2020). Caractérisation génomique des races locales porcines et de leurs semences stockées dans la Cryobanque Nationale [Communication]. 52e Journées de la Recherche Porcine, Paris. https://www.journees-recherche-porcine.com/texte/2020/genetique/g01.pdf
- Mercat, M.-J., Lenoir, H., Ferchaud, S., & Guillouet, P. (2008). Première expérience d’utilisation de semence de la Cryobanque Nationale comme outil de gestion de la variabilité génétique en race locale porcine [Communication]. 40e Journées de la Recherche Porcine, Paris. https://www.journees-recherche-porcine.com/texte/2008/genetique/g01.pdf
- Meuwissen, T. H. (1997). Maximizing the response of selection with a predefined rate of inbreeding. Journal of Animal Science, 75(4), 934‑940. https://doi.org/10.2527/1997.754934x
- Meyermans, R., Heylen, O., Bouhuijzen Wenger, J., Martens, J., Buys, N., & Janssens, S. (2023). The novel IMAGE001 genotyping array as a valuable alternative for genetic diversity screening in chicken: a demonstration in a local chicken breed in Belgium. Poultry Science, 103(1), 103221. https://doi.org/10.1016/j.psj.2023.103221
- Miglior, F., Fleming, A., Malchiodi, F., Brito, L. F., Martin, P., & Baes, C. F. (2017). A 100-Year Review: Identification and genetic selection of economically important traits in dairy cattle. Journal of Dairy Science, 100(12), 10251‑10271. https://doi.org/10.3168/jds.2017-12968
- Nagahata, H. (2004). Bovine leukocyte adhesion deficiency (BLAD): a review. The Journal of Veterinary Medical Science, 66(12), 1475‑1482. https://doi.org/10.1292/jvms.66.1475
- Notter, D. R. (1999). The importance of genetic diversity in livestock populations of the future. Journal of Animal Science, 77(1), 61‑69. https://doi.org/10.2527/1999.77161x
- Oltenacu, P. A., & Algers, B. (2005). Selection for Increased Production and the Welfare of Dairy Cows: Are New Breeding Goals Needed? AMBIO: A Journal of the Human Environment, 34(4), 311‑315. https://doi.org/10.1579/0044-7447-34.4.311
- Palhière, I., Brochard, M., Astruc, J.-M., Barillet, F., Bed’Hom, B., Bibe, B., Bouix, J., Catrou, O., Elsen, J.-M., François, D., Griffon, L., Jullien, E., Orlianges, M., Perret, G., & Tribon, P. (2004). Breeding for scrapie resistance in France [Communication]. 55th Annual meeting of the European Association for Animal Production, Bled.
- Purdy, P. H., Wilson, C. S., Spiller, S. F., & Blackburn, H. D. (2016). Biobanking genetic resources: Challenges and implementation at the USDA National Animal Germplasm Program. Reproduction, Fertility and Development, 28(8), 1072‑1078. https://doi.org/10.1071/RD15399
- Sonesson, A. K., Goddard, M. E., & Meuwissen, T. H. E. (2002). The use of frozen semen to minimize inbreeding in small populations. Genetical Research, 80(1), 27‑30. https://doi.org/10.1017/s0016672302005712
- Souza, M. I. L., Luz, S. L. N. da, Gonçalves, P. B. D., & Neves, J. P. (1994). Transcervical insemination with frozen semen in sheep. Ciência Rural, 24, 597‑602. https://doi.org/10.1590/S0103-84781994000300026
- Taberlet, P., Valentini, A., Rezaei, H. R., Naderi, S., Pompanon, F., Negrini, R., & Ajmone-Marsan, P. (2008). Are cattle, sheep, and goats endangered species? Molecular Ecology, 17(1), 275‑284. https://doi.org/10.1111/j.1365-294X.2007.03475.x
- Thelie, A., Bailliard, A., Seigneurin, F., Zerjal, T., Tixier-Boichard, M., & Blesbois, E. (2019). Chicken semen cryopreservation and use for the restoration of rare genetic resources. Poultry Science, 98(1), 447-455. https://doi.org/10.3382/ps/pey360
- United Nations. (1992). Convention on Biological Diversity (CBD). United Nations Treaty Series, 1760, 30619.
- VandeHaar, M. J., & St-Pierre, N. (2006). Major Advances in Nutrition: Relevance to the Sustainability of the Dairy Industry. Journal of Dairy Science, 89(4), 1280‑1291. https://doi.org/10.3168/jds.S0022-0302(06)72196-8
- Verrier, E., Audiot, A., Bertrand, C., Chapuis, H., Charvolin, E., Danchin-Burge, C., Danvy, S., Gourdine, J. L., Gaultier, P., Guémené, D., Laloë, D., Lenoir, H., Leroy, G., Naves, M., Patin, S., & Sabbagh, M. (2015). Assessing the risk status of livestock breeds: a multi-indicator method applied to 178 French local breeds belonging to ten species. Animal Genetic Resources, 57, 105‑118. https://doi.org/10.1017/S2078633615000260
- Waberski, D., Riesenbeck, A., Schulze, M., Weitze, K. F., & Johnson, L. (2019). Application of preserved boar semen for artificial insemination: past, present and future challenges. Theriogenology, 137, 2‑7. https://doi.org/10.1016/j.theriogenology.2019.05.030
- Wright, S. (1931). Evolution in Mendelian populations. Genetics, 16(2), 97‑159. https://doi.org/10.1093/genetics/16.2.97
- Yue, X.-P., Dechow, C., Chang, T.-C., DeJarnette, J. M., Marshall, C. E., Lei, C.-Z., & Liu, W.-S. (2014). Copy number variations of the extensively amplified Y-linked genes, HSFY and ZNF280BY, in cattle and their association with male reproductive traits in Holstein bulls. BMC Genomics, 15(1), 113. https://doi.org/10.1186/1471-2164-15-113
Résumé
La diversité génétique est essentielle pour le maintien et la conservation des populations animales. Cependant, elle diminue inévitablement sous l’effet de la dérive génétique ou de la sélection. Des programmes de conservation génétique sont donc nécessaires. Ceux-ci peuvent être soit in situ, dans leur environnement naturel, soit ex situ, en dehors de leur milieu. Dans ce dernier cas, les actions de conservation s’appuient sur l’utilisation de matériel génétique cryoconservé. Ces ressources génétiques ex situ peuvent être utilisées pour plusieurs objectifs : reconstitution de races disparues, maintien de la diversité génétique dans les populations, adaptation aux évolutions des objectifs de sélection, création de nouvelles lignées et recherche scientifique.
Même si le recours à ces ressources se justifierait dans nombre de cas, leur utilisation reste extrêmement rare en élevage, faute de connaissances ou de recommandations appropriées. Différents exemples illustrant le potentiel de ces ressources génétiques seront présentés, en particulier en lien avec le maintien de la diversité génétique in situ et la réorientation d’objectifs de sélection.
Par ailleurs, se pose la question de la constitution et de l’enrichissement des collections ex situ. Il faut tenir compte des moyens financiers disponibles, mais aussi des besoins des populations contemporaines et des futurs enjeux du monde de l’élevage. Ces problématiques seront abordées par différents travaux de simulations, et illustrées par la Cryobanque nationale française qui regroupe des collections diversifiées de matériels reproductifs pour 22 espèces d’élevage.
Une meilleure synergie est donc nécessaire entre les programmes de conservation ex et in situ afin d’optimiser la conservation des ressources génétiques animales.
Pièces jointes
Pas de document complémentaire pour cet article##plugins.generic.statArticle.title##
Vues: 1839
Téléchargements
PDF: 143
XML: 35
Articles les plus lus par le même auteur ou la même autrice
- Michèle TIXIER-BOICHARD, Frédéric LECERF, Frédéric HÉRAULT, Philippe BARDOU, Christophe KLOPP, Le projet « Mille Génomes Gallus » : partager les données de séquences pour mieux les utiliser , INRAE Productions Animales: Vol. 33 No 3 (2020)
